在农村党员大会党课授课讲稿下载 - 在农村党员大会上的讲党课稿大家好!今天我来到村里,把各位党员召集在一起,开展一次党员活动。根据中央、省统一部署,当前正在深入开展“不忘初心牢记使命”主题教育,这是一次提高所有党员党性修养、宗旨观念,进一步发挥党员先锋模范作用的重要工作。借这个机会,我想和大家一起探讨一下,新时代农村党员的党性修养表现和努力提高的方向。一、什么是农村党员好的党性表现追求更美好更幸福的生活是每个人的基本需求。习总书记说
关于农村党员干部如何在乡村振兴中发挥作用专题党课讲稿 - 关于农村党员干部如何在乡村振兴中发挥作用专题党课讲稿-由作者假面狗友896上传,大小18.5 KB,总共3页,适用于党课讲稿等多种场景,包含了关于,农村党员干部,农村,党员,干部,如何,在,乡村振兴,乡村,振兴,中,发挥,作用,专题,党课讲稿,党课,讲稿
专题党课:抓好新形势下的农村党员队伍建设下载 - 贯彻全面从严治党要求抓好新形势下的农村党员队伍建设今天举办这次培训班,主要是对村级干部进行培训。近年来,特别是党的十八大以来,中央和省、市、县各级对党员培训越来越重视,特别是农村基层党员的培训。今天,主要与大家一块探讨一下新形势下如何加强农村党员队伍建设,促进农村党员队伍更好的发挥作用。一、农村党员队伍建设中存在的主要问题是什么从目前农村党员队伍的总体状况来看,其主流是好的、素质是高的。集中体现在
领导讲话:在农村党员培训班上的讲话 - 领导讲话:在农村党员培训班上的讲话 领导讲话:同志们: 这次培训班是市委领导同意举办的。目的是深入学习贯彻党的十九届四中全会、省委十一届七次全会和市委四届八次全会精神,不断加强农村党员队伍建设,切实增强村党组织的凝聚力和战斗力,持续推进基层治理能力和治理体系现代化,为坚决打赢脱贫攻坚战和全面推动乡村振兴战略提供坚实基础保障。参加这次培训的同志主要是各村的组织委
农村党员干部警示教育讲稿 - 农村党员干部警示教育讲稿全县村“两委”换届刚刚结束,按照县纪委监委、县委组织部的安排部署,今天我们集中开展一次大范围的警示教育。我主要讲三个方面的问题:一是清醒认识当前反腐败斗争形势;二是结合近几年县纪委监委查办的农村干部违法违纪典型案例做一下剖析,以便大家举一反三、引以为鉴;三是就农村党员干部守好纪律规矩底线提几点要求,希望大家有则改之、无则加勉。第一个问题,关于当前反腐败斗争形势说到反腐败斗争
农村党员党课讲稿 - 农村党员党课讲稿同志们:按照镇党委安排部署,今天我主要和大家一起探讨如何做一名优秀的农村党员。下面结合我自身多年基层工作的实际,就如何做好一名优秀的农村党员讲三个方面的问题:一、当前农村工作形式的变化,对农村党员提出了新要求。随着改革开放的进一步深入,民主化进程的进一步加快,国家对农业、农村、农民的发展提供了更好的保障,发展农民党员也是一项体现我国现代化民主进程的发展方式。但是在当代社会,农业现代
农村党员教育培训经验材料 - 农村党员教育培训经验材料-由作者zjjzjjfly上传,大小12.4 KB,总共4页,适用于经验事迹等多种场景,包含了农村党员,农村,党员,教育培训,教育,培训,经验材料,经验,材料
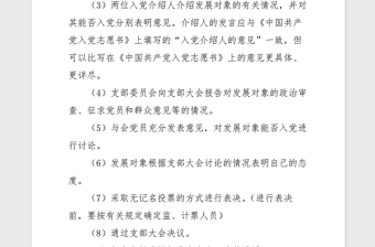
2021年接收预备党员的支部大会内容 - 召开接收预备党员的支部大会的主要程序(1)主持人报告出席大会的党员人数,宣布大会的具体议程,提出开好大会的具体要求。(2)发展对象汇报对党的认识、入党动机、本人履历、家庭和主要社会关系情况,以及需要说明的问题。一般由发展对象宣读《中国共产党入党志愿书》上由其本人填写的各栏名称及其内容。(3)两位入党介绍人介绍发展对象的有关情况,并对其能否入党分别表明意见。介绍人的发言应与《中国共产党入党志愿书》上农村党员上党课的内容ppt
发挥先锋模范作用筑牢基层战斗堡垒第二批主题教育给机关党支部党员上党课党课材料 - 发挥先锋模范作用筑牢基层战斗堡垒第二批主题教育给机关党支部党员上党课 党课材料 ——第二批“不忘初心、牢记使命”主题教育 专题党课讲课提纲 同志们: 党课材料,根据市委有关部署安排,根据市政府
2025极简版二十届四中全会公报重点内容PPT党课(讲稿) - 极简版 二十届四中全会公报重点内容 时间:2025年10月20日至23日 事件:中国共产党第二十届中央委员会第四次全体会议 要点:全会听取和讨论了习近平受中央政治局委托所作的工作报告,审议通过了《中共中央关于制定国民经济和社会发展第十五个五年规划的建议》。 肯定中央政治局工作 “十四五”主要目标任务即将胜利完成。 高度评价“十四五”重大成就 我国经济实力、科技实力、综合国力跃上新台阶,
强化农村改革创新推进农业农村现代化ppt实用质感风习近平“三农”工作重要论述党支部党员学习微党课(讲稿) - 深化农村改革 推进农业农村现代化 ——深入学习贯彻习近平总书记关于“三农”工作的重要论述 习近平总书记强调,解决农业农村发展面临的各种矛盾和问题,根本要靠深化改革。日前召开的中央农村工作会议指出,强化农村改革创新,在坚守底线前提下,鼓励各地实践探索和制度创新。乡村振兴越往前推进,越需要改革增动力、添活力。深入学习贯彻习近平总书记关于“三农”工作的重要论述,贯彻落实党的二十大对深化农村改革的战略部署,必须加快推动农村重点领域和关键环节的改革不断攻坚突破、落地见效。 1.聚焦处理好农民与土地的关系这条主线,探索农地经济发展的新
在给农村党支部党员上专题党课时的讲稿(镇党委书记) - 在给农村党支部党员上专题党课时的讲稿(镇党委书记)-由作者大海都是宝上传,大小32.912KB,总共9页,适用于党课讲稿等多种场景,包含了在给,给,农村党支部,农村,党支部,党员,上,专题党课,专题,党课,时,时的,讲稿,镇党委书记,镇党委,书记
2023在建设农业强国新征程中勇担新使命ppt简洁党政风全面推进乡村振兴、加快建设农业强国广大央企国企党组织党员学习党课课件(讲稿) - 在建设农业强国新征程中勇担新使命 ——全面推进乡村振兴、加快建设农业强国 习近平总书记在2022年12月召开的中央农村工作会议上强调,农业强国是社会主义现代化强国的根基,强国必先强农,农强方能国强,并提出建设供给保障强、科技装备强、经营体系强、产业韧性强、竞争能力强、具有中国特色的农业强国。中国农业发展集团深入学习贯彻习近平总书记关于“三农”工作、国有企业改革发展和党的建设的重要论述,认真落实党中央、国务院关于“三农”工作的决策部署,以推进现代农业、创造美好生活为己任,加快构建服务功能完整的现代农业产业体系,为全面推进乡村振兴、加快建设农业强国
红色精美支部书记上党课PPT筑牢清廉信念为高质量发展营造风清气正的环境党课下载(讲稿) - 支部书记“上党课” 筑牢清廉信念,为高质量发展营造风清气正的环境 时光飞逝,转眼间就到2024年收尾的季节,前三季度我们各项工作都取得了一定成绩和效果,大家要继续保持干劲,全力冲刺2024年各项目标。今天就廉政这个话题和大家谈一谈、聊一聊,也希望通过本次党课让大家在思想上再紧一紧、行动上知底线守底线,大家一道共筑廉洁防线,让我们始终在干净、担当的干事创业环境里不断创造发展新绩。 我今天的党课主题是:“学习贯彻党的二十届三中全会精神,筑牢清廉信念,为高质量发展营造风清气正的环境”。
中央经济工作会议重点内容PPT红色精美总结2023年经济工作部署2024年经济工作课件下载(讲稿) - 2024年 中央经济工作会议 全面总结2023年经济工作,深刻分析当前经济形势,系统部署2024年经济工作 中央经济工作会议12月11日至12日在北京举行。中共中央总书记、国家主席、中央军委主席习近平出席会议并发表重要讲话。中共中央政治局常委李强、赵乐际、王沪宁、蔡奇、丁薛祥、李希出席会议。 习近平在重要讲话中全面总结2023年经济工作,深刻分析当前经济形势,系统部署2024年经济工作。李强作总结讲话,对贯彻落实习近平总书记重要讲话精神、做好明年经济工作提出要求。 农村党员上党课的内容ppt
2022深刻领会二十大党章修正案的重大意义与重要内容PPT红色党政风学习宣传贯彻党的二十大精神专题党课党建课件(讲稿) - 2022深刻领会二十大党章修正案的重大意义与重要内容PPT红色党政风学习宣传贯彻党的二十大精神专题党课党建课件(讲稿)-由作者Sorkkri上传,大小15.8 KB,总共7页,适用于党课讲稿等多种场景,包含了2022深刻领会二十大党章修正案的重大意义与重要内容PPT红色党政风学习宣传贯彻党的二十大精神专题党课党建课件
2022新发展理念是习近平经济思想最重要最主要内容PPT大气党建风党员干部学习教育专题党课党建课件(讲稿) - 新发展理念是习近平经济思想最重要最主要内容 —党员干部学习教育专题党课党建课件 在回顾我们党围绕科学判断经济形势对发展理念和思路作出及时调整的过程时,习近平总书记特别指出:“党的十八大以来我们对经济社会发展提出了许多重大理论和理念,其中新发展理念是最重要、最主要的。”因此,学思践悟习近平经济思想,就要以学思践悟新发展理念为重点,从学思践悟新发展理念做起。 发展理念与经济发展的依存关系 新发展理念之
红色精美二十届三中全会发布会重点内容PPT党课下载(讲稿) - 二十届三中全会 发布会重点 7月19日上午,中共中央举行新闻发布会,介绍和解读党的二十届三中全会精神。 / 01 《决定》提出300多项重要改革措施 中国共产党第二十届中央委员会第三次全体会议,于7月15日至18日在北京举行。全会最重要的成果是审议通过《中共中央关于进一步全面深化改革、推进中国式现代化的决定》。 《决定》起草是在党中央领导下进行,习近平总书记亲自担任文件起草组
