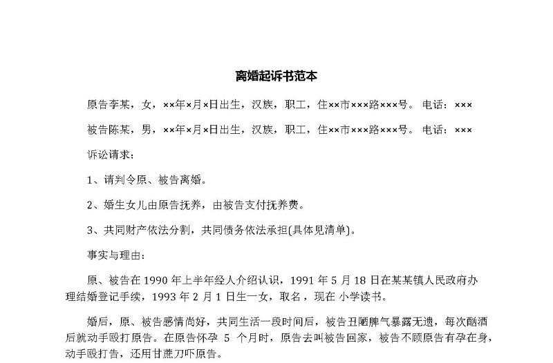
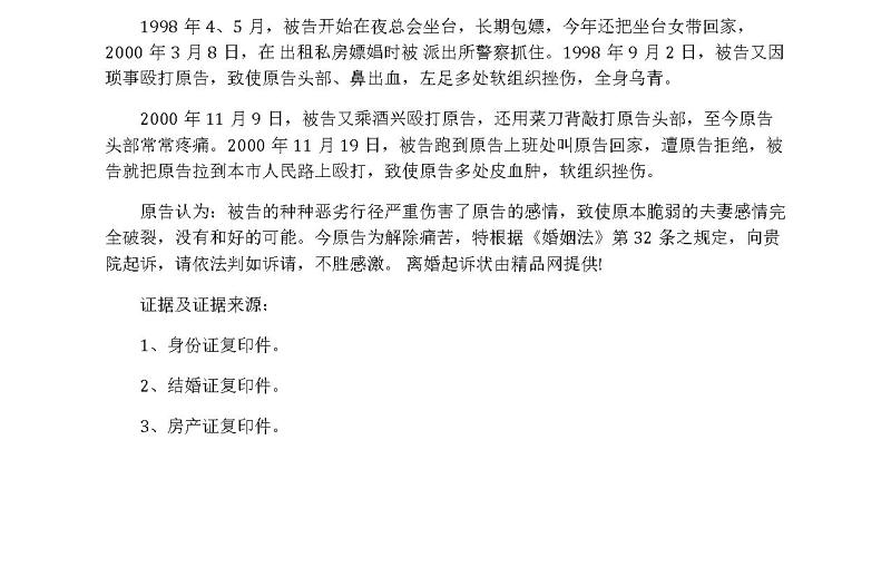
离婚起诉书范本 原告李某,女,××年×月×日出生,汉族,职工,住××市×××路×××号。 电话:××× 被告陈某,男,××年×月×日出生,汉族,职工,住××市×××路×××号。 电话:××× 诉讼请求: 1、请判令原、被告离婚。 2、婚生女儿由原告抚养,由被告支付抚养费。 3、共同财产依法分割,共同债务依法承担(具体见清单)。 事实与理由: 原、被告在1990年上半年经人介绍认识,1991年5月18日在某某镇人民政府办理结婚登记手续,1993年2月1日生一女,取名 ,现在 小学读书。 婚后,原、被告感情尚好,共同生活一段时间后,被告丑陋脾气暴露无遗,每次酗酒后就动手殴打原告。在原告怀孕5个月时,原告去叫被告回家,被告不顾原告有孕在身,动手殴打告,还用甘蔗刀吓原告。 1998年4、5月,被告开始在夜总会坐台,长期包嫖,今年还把坐台女带回家,2000年3月8日,在 出租私房嫖娼时被 派出所警察抓住。1998年9月2日,被告又因琐事殴打原告,致使原告头部、鼻出血,左足多处软组织挫伤,全身乌青。 2000年 11月9日,被告又乘酒兴殴打原告,还用菜刀背敲打原告头部,至今原告头部常常疼痛。2000年11月19日,被告跑到原告上班处叫原告回家,遭原告拒绝,被告就把原告拉到本市人民路上殴打,致使原告多处皮血肿,软组织挫伤。 原告认为:被告的种种恶劣行径严重伤害了原告的感情,致使原本脆弱的夫妻感情完全破裂,没有和好的可能。今原告为解除痛苦,特根据《婚姻法》第32条之规定,向贵院起诉,请依法判如诉请,不胜感激。 离婚起诉状由精品网提供! 证据及证据来源: 1、身份证复印件。 2、结婚证复印件。 3、房产证复印件。 4、财产及债务清单各一份 此致 敬礼! 市人民法院 附:本诉状副本一份 起诉人:李某某 20**年月1月12日
好党课网提供离婚起诉书范本模板供会员免费下载,作品格式为doc。更多精彩通用素材,尽在好党课网。
标签:离婚起诉书范本
标签:离婚起诉书范本
本网站所有作品均是用户自行上传分享,仅供网友学习交流。若您的权利被侵害,请联系客服。
- 编号 11184983
- 软件 Word 查看教程
按
+
收藏好党课网
节省您50%的设计时间
好党课网仅对作品中独创性部分享有权利。对作品中含有的国旗、国徽等政治图案不享有权利,仅作为作品整体效果的示例展示,禁止商用。另外您必须遵循相关法律法规规定的使用范围和使用方式,禁止以任何形式歪曲、篡改。


