<div><div style="text-align:center;">
纪检组监督责任负面清单
</div>
<br/>
为认真履行纪检组监督责任,扎实落实党风廉政建设党委主体责任和纪委监督责任精神,制定本清单。<br/>
一、加强组织协调方面<br/>
1.对党风廉政建设和反腐败工作不认真研究部署,执行交办工作打折扣,落实不到位。<br/>
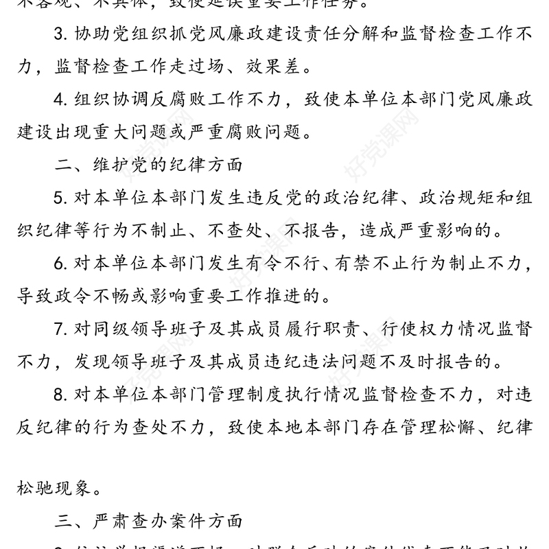
2.向党组织提出党风廉政建设和反腐败工作建议不及时、不客观、不具体,致使延误重要工作任务。<br/>
3.协助党组织抓党风廉政建设责任分解和监督检查工作不力,监督检查工作走过场、效果差。<br/>
4.组织协调反腐败工作不力,致使本单位本部门党风廉政建设出现重大问题或严重腐败问题。<br/>
二、维护党的纪律方面<br/>
5.对本单位本部门发生违反党的政治纪律、政治规矩和组织纪律等行为不制止、不查处、不报告,造成严重影响的。<br/>
6.对本单位本部门发生有令不行、有禁不止行为制止不力,导致政令不畅或影响重要工作推进的。<br/>
7.对同级领导班子及其成员履行职责、行使权力情况监督不力,发现领导班子及其成员违纪违法问题不及时报告的。<br/>
8.对本单位本部门管理制度执行情况监督检查不力,对违反纪律的行为查处不力,致使本地本部门存在管理松懈、纪律松驰现象。<br/>
三、严肃查办案件方面<br/>
9.信访举报渠道不畅,对群众反映的案件线索不能及时收集和办理。<br/>
10.线索处置和案件查办不能严格执行在向同级党组织报告的同时必须向区纪委报告制度,存在隐瞒不报、迟报漏报、选择性上报的问题。<br/>
11.对交办案件查办不力,有意拖延办案时限、敷衍应付办案。<br/>
12.本单位本部门在查办案件中存在压案不查、查而不究现象。<br/>
13.在办案过程中发生徇私舞弊、办人情案问题以及截留、挪用、私存暂扣、收缴涉案违纪违法款物的情形。<br/>
14、对纪检监察干部管理不严,发生涉案信息跑风漏气、失密泄密等问题。<br/>
15.在查办案件中出现以权谋私、以案谋私、收受贿赂等执纪违纪情形。<br/>
16.办案人员不能严格依纪依法办案、文明办案,违反办案程序和办案纪律,致使发生办案安全责任事故等问题。<br/>
四、强化作风监督方面<br/>
17.对贯彻中央八项规定精神、加强作风建设监督不力,致使本单位本部门“四风”问题频发,造成不良影响的。<br/>
18.作风效能监督流于形式、群众不满,本单位本部门不断发生侵害企业和群众利益的严重问题。<br/>
19.对“转职能、转方式、转作风”重视不够、行动迟缓,不能聚焦主业主责,仍然牵头或参与与纪检监察主业无关的工作。<br/>
20.自身作风问题突出,发生纪检监察干部严重违反作风纪律的情况。<br/>
五、深化教育预防方面<br/>
21.廉政教育不能得到有效落实,对典型案例未能及时通报曝光,未能较好地发挥案例警示教育作用。<br/>
22.对作风和纪律问题未能做到早发现早提醒,致使小问题酿成大案件。<br/>
23.廉政风险防范体系不完善,廉政风险点不明确,监督措施不到位。<br/>
24.惩防体系建设监督管理台账没能有效建立,出现惩防职责不落实、任务不兑现情形。<br/>
六、严格追究问责方面<br/>
25.责任追究机制不完善,责任追究工作未能有效开展。<br/>
26.对落实两个责任敷衍应付,对不履行主体责任和监督责任的问题不追究、不报告。<br/>
<p>
27.“一案双查”工作不力,应当追究责任而未追究或者追究不到位的。
</p>
<p>
<br/>
</p>
<p>
<br/>
</p>
<p>
<br/>
</p>
<p>
<br/>
</p>
</div>
好党课网提供纪检组监督责任负面清单模板供会员免费下载,作品格式为DOC。更多精彩公文范文素材,尽在好党课网。
标签:纪检组监督责任负面清单,纪检组监督责任,公文范例,领导述职报告,机关公文写作
标签:纪检组监督责任负面清单,纪检组监督责任,公文范例,领导述职报告,机关公文写作
本网站所有作品均是用户自行上传分享,仅供网友学习交流。若您的权利被侵害,请联系客服。
- 编号 11530796
- 大小 20.222KB
- 页数 共4页
- 软件 Word 查看教程
按
+
收藏好党课网
节省您50%的设计时间
版权声明:
此作品是由好党课网签约设计师设计上传,仅限个人学习分享使用,请勿作他用。人物肖像,字体及音频如需商用需第三方额外授权;
好党课网尊重知识产权,如知识产权权利人认为平台内容涉嫌侵权,可通过邮件:1329633930@qq.com提出书面通知,我们将及时处理。
对作品中含有的国旗、国徽等政治图案不享有权利,仅作为作品整体效果的示例展示,禁止商用。另外您必须遵循相关法律法规规定的使用范围和使用方式,禁止以任何形式歪曲、篡改。
此作品是由好党课网签约设计师设计上传,仅限个人学习分享使用,请勿作他用。人物肖像,字体及音频如需商用需第三方额外授权;
好党课网尊重知识产权,如知识产权权利人认为平台内容涉嫌侵权,可通过邮件:1329633930@qq.com提出书面通知,我们将及时处理。
对作品中含有的国旗、国徽等政治图案不享有权利,仅作为作品整体效果的示例展示,禁止商用。另外您必须遵循相关法律法规规定的使用范围和使用方式,禁止以任何形式歪曲、篡改。


