<div><p style="text-align:center;">
XX县第X轮巡察工作任务清单
</p>
<p>
主要
</p>
<p>
问题 主要内容 问题清单
</p>
<p>
党的领导弱化问题
</p>
<p>
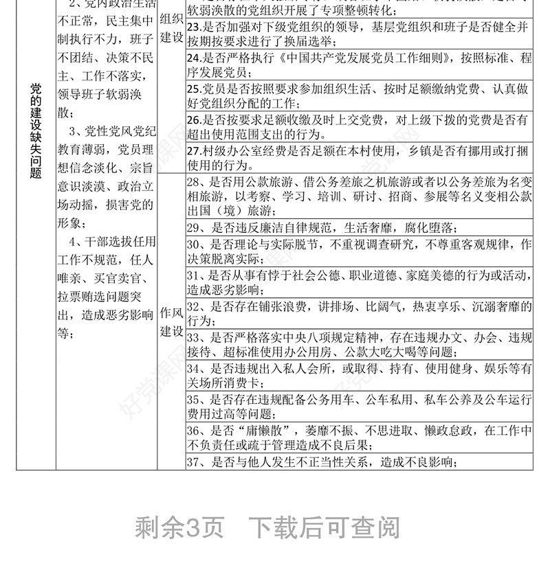
1、基层党组织政治引领不力,战斗堡垒作用发挥不好,团结、领导、教育群众的能力不足;
</p>
<p>
2、对党的路线方针政策和上级党委决策部署学习不深入、宣传不到位、贯彻不彻底,落实强民惠民、扶贫攻坚、民族宗教等重大决策部署打折扣、搞变通;
</p>
<p>
3、思想政治工作薄弱,抵制极端宗教势力、民族分裂势力、黑恶邪恶势力以及消极腐朽思想文化的态度不坚决、措施不得力,党组织凝聚力和感召力不强;
</p>
<p>
4、对普遍性、倾向性问题不敏感、不重视、不研究,处置不果断、解决不及时,影响基层改革发展稳定;
</p>
<p>
5、对本地区本单位发生的重大问题领导不力、处理不当,出现重大失误,给党的事业和群众利益造成严重损失等问题; 理想<span style="font-size:12px;">信念</span><span style="font-size:12px;">动摇 </span>
</p>
<p>
<span style="font-size:12px;">1、是否对马克思列宁主义、毛zd思想、**理论、三个代表、科学发展观、新时代中国特色社会主义思想产生怀疑,只要“实惠”不要“主义”,只信“鬼神”不信“马列”;</span>
</p>
<p>
2、是否正确看待我国在改革开放和市场化进程中出现的问题,不能正确分析判断形势;
</p>
<p>
3、是否把自身混同于一般群众,放松对自身的要求,个人主义、自由主义严重,妄议中央;
</p>
<p>
4、是否存在编造谣言丑化党和国家形象;
</p>
<p>
5、是否存在匿名诬告、制造谣言,破坏政治生态;
</p>
<p>
6、是否存在组织或参与迷信活动,不坚决执行党的宗教政策、存在挑拨民族关系问题;
</p>
<p>
7、是否存在团团伙伙、拉帮结派,为谋求个人利益违规组织或参加老乡会、校友会等;
</p>
<p>
8、是否存在不如实报告个人有关事项,在函询、谈话时不如实向组织说明情况等问题;<span style="font-size:12px;">宗旨</span><span style="font-size:12px;">意识</span><span style="font-size:12px;">淡化 </span>
</p>
<p>
<span style="font-size:12px;">9、是否存在不正确的“政绩观”,急功近利、乱铺摊子、乱上项目,搞“形象工程”、“政绩工程”;</span>
</p>
<p>
10、是否弄虚作假、欺上瞒下;
</p>
<p>
11、是否存在侵害群众利益,办理群众事务态度恶劣、简单粗暴、生冷硬推、刁难群众、吃拿卡要;
</p>
<p>
12、是否侵害群众生产经营自主权;<span style="font-size:12px;">贯彻</span><span style="font-size:12px;">执行</span><span style="font-size:12px;">党的</span><span style="font-size:12px;">路线</span><span style="font-size:12px;">、方</span><span style="font-size:12px;">针、</span><span style="font-size:12px;">政策 </span>
</p>
<p>
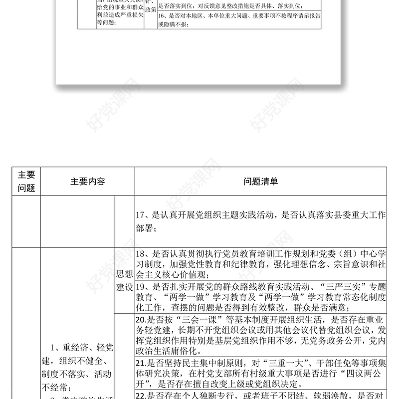
<span style="font-size:12px;">13、是否发挥了党委(党组)的核心作用;</span>
</p>
<p>
14、是否贯彻了党的十八大、十八届三中、四中、五中、六中全会精神,党的十九大、十九届二中、三中全会精神,系列重要讲话精神特别是到我省考察时的重要讲话精神;是否贯彻落实县委常委会、县委书记关于该部门、该系统的指示要求;
</p>
<p>
<br/>
</p>
<p>
<br/>
</p>
</div>
好党课网提供XX县巡察工作组任务清单表模板供会员免费下载,作品格式为DOC。更多精彩公文范文素材,尽在好党课网。
标签:XX县巡察工作组任务清单表,XX县巡察工作组任务清单表
标签:XX县巡察工作组任务清单表,XX县巡察工作组任务清单表
本网站所有作品均是用户自行上传分享,仅供网友学习交流。若您的权利被侵害,请联系客服。
- 编号 11566770
- 大小 52.048KB
- 页数 共5页
- 软件 Word 查看教程
按
+
收藏好党课网
节省您50%的设计时间
好党课网仅对作品中独创性部分享有权利。对作品中含有的国旗、国徽等政治图案不享有权利,仅作为作品整体效果的示例展示,禁止商用。另外您必须遵循相关法律法规规定的使用范围和使用方式,禁止以任何形式歪曲、篡改。


