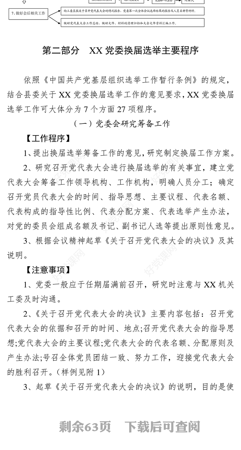
2017年XX党委换届选举流程图 第二部分 XX党委换届选举主要程序依照《中国共产党基层组织选举工作暂行条例》的规定,结合县委关于XX党委换届选举工作的意见要求,XX党委换届选举工作可大体分为7个方面27项程序。(一)党委会研究筹备工作【工作程序】1、提出换届选举筹备工作的意见,研究制定换届工作方案。2、研究召开党代表大会进行换届选举的有关事宜,建立党代表大会筹备工作领导机构、工作机构,明确人员分工;确定召开党员代表大会的时间、指导思想、主要议程、代表名额、代表构成的指导性比例、代表分配方案、代表选举产生办法,对党的委员会组成名额及书记、副书记人选等提出原则性意见。3、根据会议精神起草《关于召开党代表大会的决议》及其说明。【注意事项】1、党委一般应于任期届满前召开,研究时注意与XX机关工委及时沟通。2、《关于召开党代表大会的决议》主要内容包括:召开党代表大会的依据和召开的时间、地点;召开党代表大会的指导思想;党代表大会的主要议程;党代表大会的代表名额、分配原则及产生办法;号召全体党员团结一致、努力工作,迎接党代表大会的胜利召开。(样例见附1)3、起草《关于召开党代表大会的决议》的说明,目的是使委员们对《决议》内容有更多的了解,以便在酝酿讨论时充分发表意见,在通过《决议》时更好地行使表决权。主要内容包括:召开党代表大会的依据和召开党代表大会的时间;党代表大会的指导思想和主要任务;党代表大会的议程;代表名额、构成比例、分配原则及选举产生办法。(样例见附2)(二)党委会讨论表决《决议》及其说明【工作程序】召开党委会讨论并表决通过《关于召开党代表大会的决议(草案)》及其说明。【注意事项】通常应由党委的负责同志作《关于召开中国共产党×××第××次代表大会的决议(草案)》及其说明。(三)呈报请示【工作程序】1、起草并以党委名义向XX机关工委呈报《关于召开中国共产党×××第×次代表大会的请示》。2、XX机关工委审查、批复。【注意事项】《请示》的主要内容是:党代表大会召开的时间、地点,指导思想、主要议程,代表名额、构成比例、分配原则、选举产生的办法,下届党的委员会书记、副书记、委员的选举办法。(样例见附3)(四)召开代表选举工作会【工作程序】1、研究确定代表名额具体分配方案。2、安排布置党代表选举工作,开展业务培训。【注意事项】在代表中,管理和专业技术人员党员代表的比例原则上掌握在60%左右,一般不超过70%,其中专业技术人员党员代表一般不少于10%,同时先进模范人物代表、妇女代表要占有一定比例。有离退休党员的单位也要安排一定数量的离退休党员代表。(五)下发关于做好党代表大会代表选举工作的通知【工作程序】1、党委向所属党组织下发《关于中国共产党×××第×次代表大会代表选举工作的通知》;2、利用各种宣传工具和阵地,做好宣传教育工作。【注意事项】《通知》的主要内容包括:召开党员代表大会的根据、时间、指导思想、主要任务、代表的名额、构成比例、分配方案、代表条件、选举办法、选举时间要求、选举单位的划分,对所属党组织和全体党员发出号召和要求等。(样例见附4)(六)起草、呈报党委工作报告【工作程序】1、党委书记牵头,全面总结本党委近年来在经济、社会发展和党的建设等方面取得的成就,认真分析存在的问题以及面临的发展机遇和挑战,科学规划未来三年经济、政治、文化、社会、生态文明和党的建设工作,形成党委工作报告初稿。2、党委工作报告初稿形成后,面向本系统或本单位所属部门单位党组织主要负责人、“两代表一委员”、普通党员、群众代表等征求意见。3、根据征求意见组织修改,形成修改稿,送县级相关领导、与本系统(单位)工作密切相关的县级部门征求意见。4、根据征求意见形成讨论稿,召集所属党组织书记讨论。5、召开党委会讨论并通过,形成正式报告。6、将党委工作报告以正式文件上报XX机关工委审批。(七)产生党代表候选人预备人选【工作程序】1、由选举单位按照超出分配代表名额30%的人数,通过组织党员推荐和群众推荐相结合的方式,酝酿提出代表候选人推荐人选。2、由选举单位与党委沟通,按超出代表名额20%的比例提出代表候选人初步人选。3、在广泛征求党员、群众意见的基础上,由选举单位召开总支(支部)委员会,确定代表候选人预备人选,在一定范围内进行公示,并报党委审查。【注意事项】1、党委必须加强对党代表提名推荐工作的指导。 2、基层党组织参与推荐提名的面要达到100%,党员参与率要达到95%以上。(可以不计算在应到会党员之列的情形详见《XXX机关企事业单位基层党组织换届选举实施办法(试行)》直党工发〔2017〕12号)3、各选举单位上报代表候选人预备人选名单,党委审查批复,建立本系统(单位)党委代表候选人预备人选名单。(样例见附5)(八)选举产生党代表【工作程序】1、代表候选人预备人选经上级党组织审查同意后,即可召开党员大会酝酿讨论,根据多数党员的意见确定代表候选人名单。2、通过《中共××支部委员会党代表选举办法(草案)》。3、指导各选举单位按《选举办法》要求选举党代表。【注意事项】1、党代表选举办法可参照党代会或党员大会选举办法制定。2、各选举单位将党代表选出后,应及时向党委报告,并填写、报送党代表名单(样例见附6)。在此基础上,党委建立代表名册(样例见附7)。(九)代表资格审查【工作程序】1、党委成立代表资格审查小组,审查代表的产生程序和资格,符合要求后由党委作出批复。2、代表资格审查小组提出资格审查报告(样例见附8),提请党委会讨论通过,准备提交代表大会预备会议通过。【注意事项】1、代表资格审查小组一般由党委书记、副书记、组宣委员、政工科股长(或党委办主任)及其他熟悉党务工作的同志组成。2、审查代表是否符合代表条件,代表选举是否符合规定程序,党总支(支部)对群众来信来访所反映的有关代表选举工作和代表资格问题的查实情况等。2、如发现代表产生不符合程序的,责成原党总支(支部)重新进行选举;不具备资格的,责成原党总支(支部)予以撤换,并另行选举。(十)推荐确定党委委员候选人预备人选【工作程序】1、组织党员领导干部或所属党组织酝酿推荐新一届党委委员候选人提名人选。2、党委会根据多数党组织的意见,提出新一届候选人初步人选。3、党委对初步人选进行考察,研究提出候选人预备人选名单。4、向XX机关工委呈报《关于中国共产党×××第×届委员会委员候选人预备人选的请示》及有关材料(样例见附9)。【注意事项】党委提出候选人初步人选之前,应与XX机关工委沟通。(十一)研究确定各XX党委委员候选人预备人选【工作程序】XX机关工委对各党委委员候选人预备人选进行批复,批复情况报县委组织部备案。预备人选的差额比例不低于20%。(十二)起草党代表大会有关材料及做好会务准备工作【工作程序】1、代表资格审查小组起草完善代表资格审查报告;编制代表名册,提出代表编团意见。2、编制候选人预备人选名单(样例见附10)。3、起草大会选举办法(草案)(样例见附11)。4、起草大会及主席团会议主持词和领导讲话。5、编制大会日程(草案)(样例见附12)。6、制定大会会务方案。7、做好选票印制、计票统计表、结果报告单和清点人数、领取选票、收回选票报告单等准备工作(样例见附13)。8、制作代表证、列席证、工作证、监票人、计票人等各种证件、佩条。9、准备票箱、封条、剪刀等大会选举用品。10、布置大会会场,确定代表团讨论地点。11、明确大会文件保管、发放、收回的规定,打印大会各种文件材料,制作有关表册,并将有关材料装袋。12、安排代表餐饮、医务、用车等工作。【注意事项】会场布置要体现庄严、热烈、喜庆的气氛。主席台前上方应悬挂会标:中国共产党×××第×次代表大会,主席台的天幕中央悬挂党徽,党徽两侧各布五面红旗。(十三)召开党委会研究党代会有关工作【工作程序】1、召开党委会研究有关文件,包括:大会主席团、大会秘书处等机构的人员构成名单,列席人员提名原则及建议名单,以及大会工作机构、任务、职责、工作人员名单等;审议通过党的委员会工作报告(草案);听取党委负责同志作下届党委委员候选人建议名单的说明;酝酿下届党委委员候选人预备人选名单。2、下发召开党代表大会的通知(样例见附14)。【注意事项】通知要明确会议时间、地点、报到等事项,并要求代表安排好工作,按时出席大会。(十四)召开临时召集人会议【工作程序】1、简要介绍大会筹备工作情况。2、对代表资格审查报告、大会主席团和秘书长建议名单、大会议程(草案)及其他有关事项进行说明。3、布置各代表团推选代表团正、副团长。4、提出开好大会的要求。【注意事项】1、代表报到时,应安排好代表的餐饮和代表团活动、讨论的地点,同时通知各代表团临时召集人开会。2、会议由上届党委负责人主持。3、会前将代表名册、代表团编团名单、代表资格审查报告、大会主席团和秘书长建议名单、大会议程(草案)发给上届党委委员和各代表团,并发给各代表团记录本、笔等会务用品。(十五)召开代表团第一次会议【工作程序】1、传达代表团临时召集人会议情况。2、推选代表团正副团长。3、审议代表资格审查报告。4、酝酿讨论大会主席团、秘书长建议名单和大会议程(草案)。【注意事项】大会秘书处负责收集代表团讨论情况并向党委汇报。如代表提出不同意见,应及时进行修改,然后提交大会预备会议通过。(十六)大会预备会议【工作程序】1、报告大会筹备情况,说明大会的指导思想、主要任务,提出开好大会的要求。2、通过代表资格审查报告。3、通过大会主席团、秘书长名单。4、通过大会议程。5、宣布大会有关事项。【注意事项】1、会议由上届党委主持。会前,准备代表大会筹备工作情况报告、主持词(样例见附15、16)。2、开会时,上届党委成员在主席台就坐,代表和列席人员按指定的位置就坐。(十七)大会主席团第一次会议【工作程序】1、明确大会主席团的任务。2、通过大会日程。3、通过大会执行主席分组名单、副秘书长名单及其他需要确定的事项。【注意事项】会前将主持词提供给秘书长(样例见附17),为主席团成员提供大会执行主席分组建议名单、大会副秘书长名单和大会日程。(十八)大会开幕式【工作程序】1清点到会代表人数,大会执行主席报告代表出席情况并作说明(应到会代表数、实到会代表数、大会是否符合法定人数,能否开会等)。2、宣布党代表大会开幕。3、奏(唱)《国歌》。4、由主席团一名成员(一般是上届党委的负责同志)致开幕词。5、上级领导讲话。6、上届党委负责同志作工作报告。7、宣布休会。【注意事项】1、大会开幕式由大会主席团主持(通常为党委的一位副书记),提前准备好主持词(样例见附18)。2、主持人在确认出席会议的代表符合要求、会议各项准备工作已经就绪的情况下,开始主持会议。(十九)召开代表团第二次会议【工作程序】审议党委工作报告,代表提出意见、建议。【注意事项】要充分发扬民主、安排充足的时间让代表发表意见;各代表团要做好记录,如实反映代表的意见、建议。(二十)大会主席团第二次会议【工作程序】1、审议大会《选举办法》(草案),提交各代表团酝酿讨论。2、听取上届党委关于新一届党委委员候选人预备人选名单的说明,并讨论通过此名单,交各代表团讨论。3、听取各代表团对报告讨论情况的汇报,研究完善。4、审议通过上届党委工作报告的决议(草案)。5、布置推选监票人及其他有关事项。【注意事项】1、会前,将大会《选举办法》(草案)、委员候选人预备人选名单及情况介绍、关于党委工作报告的决议(草案)发给主席团成员。2、会后,及时印发各代表团讨论,然后提交大会通过。(二十一)召开代表团第三次会议【工作程序】1、讨论大会选举办法(草案)。2、酝酿讨论新一届党委委员候选人建议名单。3、审议通过总监票人、监票人建议名单。4、审议关于党委工作报告的决议(草案)。5、讨论主席团其他有关事项。【注意事项】在代表团第三次会议期间,可组织委员候选人预备人选与代表见面。(二十二)大会主席团第三次会议【工作程序】1、听取各代表团讨论《选举办法》(草案)。2、听取各代表团酝酿新一届党委委员候选人预备人选名单情况,确定正式候选人。3、听取各代表团审议关于党委工作报告决议(草案)的情况汇报。4、审议通过总监票人、监票人建议名单,确定计票人名单。【注意事项】1、会后及时印制选票,并清点、包装好,准备好计票统计表、结果报告单和清点人数、领取选票、收回选票报告单等表格用纸。2、培训总监票人、监票人、计票人。(二十三)召开选举大会【工作程序】1、清点到会代表人数。2、通过大会选举办法。3、通过大会总监票人、监票人名单,宣布大会计票人名单。4、宣布新一届党委委员名额和候选人名单。5、监票人当场检查票箱,计票人分发选票,大会执行主席说明填写选票注意事项。6、选举人填写选票,并在工作人员引导下进行投票。7、监票人、计票人清点选票,确认选举是否有效。8、计票人在监票人监督下计票。9、总监票人向主席团和大会报告被选举人得票情况。10、大会执行主席宣布当选人名单。【注意事项】1、准备会议主持词(样例见附19),大会执行主席向大会报告应到会代表人数和实到会代表人数,实到会代表人数超过(或达到)应到会代表人数的五分之四,会议有效,即可进行选举。2、候选人得赞成票数超过实到会代表人数的半数为当选。3、填写选票注意事项、当选人名单也可由大会工作人员宣读。4、当选人名单排列原则:当选的党委委员按姓氏笔画排列。(二十四)召开新一届党委第一次全体会议【工作程序】1、清点到会委员人数。2、讨论并通过选举办法。3、新一届党委负责人作关于新一届党委书记、副书记候选人预备人选名单的说明。4、酝酿讨论候选人预备人选名单,根据多数委员的意见确定候选人名单。5、推选监票人,指定计票人。6、监票人当场检查票箱,计票人分发选票,主持人说明填写选票注意事项。7、填写选票,投票。8、监票人、计票人清点选票,确认选举是否有效。9、计票人在监票人监督下计票。10、监票人向会议报告选举结果,主持人宣布当选人名单。11、通过党委有关决议。【注意事项】1、会前,准备主持词,拟草选举办法,提出候选人建议名单,制作选票。(主持词、选举办法样例见附20、21,选票参照委员选票样式制定)2、候选人得赞成票数超过实到会委员数半数为当选。当选党委书记、副书记名单按XX机关工委的批复顺序排列。(二十五)举行大会闭幕式【工作程序】1、通过党委工作报告的决议。2、新当选的党委书记讲话。3、致闭幕词或主持人讲话。4、奏(唱)《国际歌》。5、宣布党代表大会闭幕。【注意事项】1、提前准备好闭幕词及其他宣读材料(样例见附22)。2、要求新当选的党委书记作履职目标承诺。(二十六)向XX机关工委呈报关于召开党代表大会的情况报告及党委第一次会议选举结果的报告(样例见附23)(二十七)做好党代表大会工作总结,搞好文件、材料的清理归档和大会文件资料汇编工作第三部分 相关文本样式附1:中国共产党×××第×届委员会关于召开中国共产党×××第×次代表大会的决议(中国共产党×××第×届委员会××年×月×日通过)一、大会召开的时间、地点中国共产党×××第×次代表大会定于××××年×月×日,在××(指地点)召开。二、大会的主要议程1、听取和审查中国共产党×××第×届委员会的工作报告。2、选举中国共产党×××第×届委员会。三、代表名额、分配原则及产生办法中国共产党×××第×次代表大会的代表名额为×××名。代表名额的分配,由党委根据选举单位(以所属基层党组织为基本选举单位)的数量、党员人数和工作需要确定,并由这些选举单位按照党委提出的选举办法和差额比例,召开党员大会选举产生。会议号召,××党委所属各基层党组织和全体共产党员,要认真贯彻执行党的基本路线,同心同德,艰苦奋斗,开拓进取,努力做好各方面工作,以优异成绩迎接中国共产党×××第×次代表大会的胜利召开。附2:关于召开中国共产党×××第×次代表大会决议草案的说明中国共产党×××第×次代表大会是×××年×月召开的。根据《党章》规定,中国共产党×××第×届委员会任期届满。拟定于×××年×月按期召开中国共产党×××第×次代表大会。中国共产党×××第×次代表大会的主要任务是:深入贯彻党的十八大和十八届三中、四中、五中、六中全会精神,以及系列重要讲话精神,结合正在深入推进 “两学一做”常态化制度化学习教育,全面总结中国共产党×××第×次代表大会以来的工作,讨论确定今后三年经济和社会发展的奋斗目标及实现这些目标所应采取的方针、政策,讨论确定进一步深化改革和加强党的建设的任务及主要措施(本表述仅供参考,请各党委结合自身实际予以准确表述);选举产生中国共产党×××第×届委员会;动员党委所属全体共产党员和广大干部职工,坚持党的基本路线,同心同德,艰苦奋斗,推动系统(或××单位)基层党组织建设全面进步、全面过硬。大会的主要议程 (内容略)代表名额和结构比例 (内容略)三、委员会的组成中国共产党×××第×届委员会拟设委员×名,比上届减少(或增加)×名,设书记1名,副书记×名。四、加强对大会筹备工作的领导为开好中国共产党×××第×次代表大会,党委决定成立筹备工作领导小组。(领导小组成员名单略)为做好各项准备工作,保证中国共产党×××第×次代表大会按期召开,现提请本次会议酝酿、讨论、通过《关于召开中国共产党×××第×次代表大会的决议》。附3:关于召开中国共产党×××第××次代表大会的请 示XX机关工委:按照党章规定,经党委会研究决定,拟定于××年×月×日在××(指召开地点)召开中国共产党×××第×次代表大会。现将召开这次会议的有关事项请示如下:代表大会的指导思想 (内容略)二、代表大会的主要议程1、听取和审查中共×××第××届委员会工作报告。2、选举中共×××第××届委员会。三、代表大会代表名额、构成比例及分配原则中国共产党×××第××次代表大会代表名额拟定为××名。其中:(结构比例、分配原则)……四、党委组成人员名额及候选人名额中共×××第××届委员会拟设委员××名,其中书记1名,副书记×名。五、选举办法1、中国共产党×××第××次代表大会代表由各选举单位实行差额选举产生,候选人的差额比例不少于百分之二十。2、中共×××第××届委员会委员由党代表大会采取差额选举的办法产生,差额比例不低于20%。3、书记、副书记实行等额选举,由中共×××第××届委员会第一次全体会议选举产生。以上选举均采用无记名投票方式。当否?请批复。中共××委员会2017年×月×日附4:关于中国共产党×××第×次代表大会代表选举工作的通知各党委、总支、支部:(抬头部分据实)中共××第×届委员会决定,并报XX机关工委批准,于××××年×月召开中国共产党×××第×次代表大会。根据上级有关规定,结合我党委实际情况,现就代表选举工作有关事项通知如下:一、中国共产党×××第×次代表大会代表名额共××名。代表名额的分配,根据所辖党组织数量、党员人数和工作需要确定。二、代表条件、代表比例。(略)三、代表产生的程序和时间要求。(略)四、对做好代表选举工作的要求。(略)附:中国共产党×××第×次代表大会代表名额分配方案。(略)中共×××委员会2017年×月×日附5:中国共产党×××第×次代表大会代表候选人预备人选名单(按姓氏笔画为序) 单位(盖章):姓 名性别民族学历出生年月(岁)入党时间参加工作时间现任职务类 别备注领导干部专业技术人员先进模范各级党员领导干部 名,占 %;各方面生产和工作一线党员 名,占 %;女党员 名,占 %;少数民族党员 名,占 %;45岁以下(含45岁)党员 名,占 %。(仅作式样参考,实际操作上应根据本党委代表构成作充实完善,比如“类别”中应有“管理人员”、“离退休人员”或“其他”)附6:中国共产党×××第×次代表大会代表名单(按姓氏笔画为序)单位(盖章):姓 名性别民族学历出生年月(岁)入党时间参加工作时间现任职务类 别备注领导干部专业技术人员先进模范各级党员领导干部 名,占 %;各方面生产和工作一线的党员 名,占 %。女党员 名,占 %。少数民族党员 名,占 %。45岁以下(含45岁)党员 名,占 %。(仅作式样参考,实际操作上应根据本党委代表构成作充实完善,比如“类别”中应有“管理人员”、“离退休人员”或“其他”)附7:注意保密 (封面)中国共产党×××第×次代表大会代表名册中共×××委员会秘书处年 月 日说 明(仅供参考)中国共产党××委员会第×次代表大会代表共 名。代表构成情况具体为:一、各方面代表。各级党员干部 名,占 %;各方面专业技术人员 名,占 %;各方面先进模范人物 名,占 %;离退休人员 名,占 %。二、文化程度。大学(专)以上 名,占 %;中学(高中、中专) 名,占 %;小学 名,占 %;文盲 名,占 %。三、党龄结构。1927年7月以前 名,占 %;1927年8月至1937年7月6日 名,占 %;1937年7月7日至1945年9月2日 名,占 %;1945年9月3日至1949年9月 名,占 %;1949年10月至1966年4月 名,占 %;1966年5月至1976年10月 名,占 %;1976年11月以后 名,占 %。四、年龄结构。45岁以下(含45岁)党员 名,占 %。五、妇女代表。女党员 名,占 %。六、少数民族代表。少数民族党员 名,占 %。各级党员干部 名(按姓氏笔画为序)姓 名现任职务性 别民 族籍 贯学历出生年月(岁)入党时间参加工作时间备注各方面专业技术人员 名(按姓氏笔画为序)姓 名现任职务性 别民 族籍 贯学历出生年月(岁)入党时间参加工作时间备注 (以下对应说明中的“各方面代表”依次类推,予以充实完善)附8:中国共产党×××第××次代表大会代表资格审查小组关于代表资格的审查报告(草案)中国共产党×××第××次代表大会代表资格审查小组,对出席中国共产党×××第×次代表大会的代表进行了资格审查。现将代表资格审查结果向大会报告如下:根据《关于召开中国共产党×××第×次代表大会的决议》和《关于中国共产党×××第××次代表大会代表选举工作的通知》要求,以基层党支部为基本单位划分了×个选举单位。由这些选举单位召开党员大会选举产生了中国共产党×××第×次代表大会代表,整个代表选举工作至×年×月×日全部完成。截至2017年7月1日,××党委共有党员××人,其中预备党员××人。确定中国共产党×××第×次代表大会代表名额为×名,分配到各选举单位共选举产生代表×名。中国共产党×××第×次代表大会代表的选举工作,认真贯彻执行了民主集中制原则。各选举单位精心部署,认真组织实施。代表候选人的酝酿提名,坚持“自下而上、上下结合、充分酝酿、反复协商”的原则,广泛听取了各方面意见。候选人预备人选由基层党支部组织党员和群众代表提名,根据多数党员的意见确定。代表的选举产生,严格按照党章和中央有关规定办理,采用无记名投票方式,实行差额选举。当选代表得到的赞成票,都超过了实到会代表的半数。这次选出的×××名代表具有广泛的代表性。代表中,各级干部××名,占××%;生产第一线的党员××名,占××%;各类先进模范人物××名,占××%。妇女代表××名,占××%;少数民族代表××名,占×%;大专以上文化程度的×××名,占××%。45岁以下(含45岁)的代表×××名,占××%。这次选出的代表,绝大多数是各单位能联系群众,有威信、有贡献、有议事能力的党员。在代表选举产生后,收到反映个别代表人选的来信,已由有关单位作了调查核实,不影响其代表资格(根据实际情况确定)。代表资格审查小组认为,××党委×个选举单位选出的××名代表,均符合《关于中国共产党×××第××次代表大会代表选举工作的通知》要求,符合代表条件,代表资格有效。以上报告,提请大会审议。中共×××委员会2017年×月×日附9:关于××党委换届人事安排的请示XX机关工委:根据《关于同意召开中国共产党××第×次代表大会的通知》(直党工发〔2017〕××号)精神,中共××第×次代表大会定于2017年×月××日在××召开。经党委研究,对新一届党委领导班子人事安排提出如下建议:党委设委员××名,其中书记1名,副书记1名。现推选产生委员候选人×名,差额×名;书记候选人1名,副书记候选人1名。书记、副书记、委员候选人名单如下:书 记:×××副书记:×××委 员:××× ××× × × ××× ×××××× ××× ……当否,请予审批。中共×××委员会(章)2017年××月××日附10:注意保密 (封面)中国共产党×××第×届委员会书记、副书记、委员候选人预备人选名单中共×××委员会2017年 月 日姓 名性别民族现任职务拟任职务籍贯出生年月(岁)文化程度入党时间参加工作时间备注附11:中国共产党××××第××次代表大会选举办法(草案)(×××年×月×日中国共产党×××第××次代表大会通过)一、根据《中国共产党章程》、《中国共产党基层组织选举工作暂行条例》和中央有关规定,制定本选举办法。二、中国共产党×××第×届委员会由中国共产党×××第×次代表大会选举产生。选举程序的确定等工作,由大会主席团集体讨论决定。三、大会选举采用无记名投票方式,候选人按照姓氏笔画为序排列。党委委员候选人采取差额选举。四、中国共产党×××第×届委员会委员应选名额为××名,党委委员候选人差额为×名。五、党委委员候选人建议名单,由中国共产党×××第×届委员会提出,经大会主席团审议,提交各代表团酝酿讨论。汇总各代表团意见后,由大会主席团研究确定党委委员候选人名单,提交大会进行选举。六、党委委员的正式选举,设1种选票,在指定票箱投票,公开计票,一次性宣布选举结果。七、在正式选举时,参加选举的代表必须超过应到会代表的五分之四,方可进行选举。收回的选票数等于或少于发出的选票数,选举有效;收回的选票数多于发出的选票数,选举无效,应重新进行选举。八、代表填写选票时,对所列候选人,同意的在其姓名右面的方格内划“○”,不同意的划“×”,弃权的不划任何符号。如另选他人时,请在候选人后面的空格内写上自己所要选的人的名字,并在其姓名右面的方格内划“○”。每张选票所选人数(含另选人数)等于或少于应选人数的有效,超过应选人数的无效。九、选举结果,候选人得到的赞成票超过应到会委员的半数为当选。如果得票超过半数的候选人多于应选名额时,以得票多少为序,至取足应选名额为止;如遇最后几名候选人票数相等不能确定谁当选时,应在票数相等的候选人中重新投票选举,以得票多者当选。如果得票超过半数的候选人少于应选名额时,不足名额可以在得票未超过半数的候选人中重新选举产生。如遇其他情况不能确定的,由大会主席团提出建议,提交党员代表大会讨论通过。十、大会宣布选举结果时,按姓氏笔画为序排列,并报告所得票数。十一、会场设×个票箱。投票顺序是:首先请监票人、计票人投票;接着由主席团成员和代表依次投票。十二、选举设监票人××名,其中总监票人1名。监票人由各代表团推选,大会主席团研究提名,大会通过。总监票人由大会主席团从监票人中提名,经大会通过。已提名作为党委委员候选人的不得担任监票人。监票人在大会主席团领导下,对选举全过程进行监督。计票人由大会秘书处指定,在监票人的监督下进行工作。十三、大会选举不设流动票箱。请假的代表不参加投票。十四、本选举办法由大会主席团提出,经代表大会代表通过后生效。附12:中国共产党×××第××次代表大会日程(××××年×月×日中国共产党×××第××次代表大会主席团第一次会议通过)日 期日 程 安 排×月×日(星期×)一、临时召集人会议时间、地点、参加人员、会议主要内容。二、各代表团召开第一次会议时间、地点、参加人员、会议主要内容。三、大会预备会议时间、地点、参加人员、会议主要内容。四、主席团第一次会议时间、地点、参加人员、会议主要内容。四、开幕式时间、地点、参加人员、会议主要内容。五、各代表团召开第二次会议时间、地点、参加人员、会议主要内容。六、主席团第二次会议时间、地点、参加人员、会议主要内容。七、各代表团召开第三次会议时间、地点、参加人员、会议主要内容。八、主席团第三次会议时间、地点、参加人员、会议主要内容。九、大会选举时间、地点、参加人员、会议主要内容。十、党委第一次全体会议时间、地点、参加人员、会议主要内容。十一、闭幕式时间、地点、参加人员、会议主要内容。附13:中国共产党×××第×次代表大会选举中共×××第×届委员会委员选票2017年 月 日填写选票的说明填写选票时,对所列候选人,同意的在其姓名右面的方格内划“○”,不同意的划“×”,弃权的不划任何符号。如另选他人时,请在候选人后面的空格内写上自己所要选的人的名字,并在其姓名右面的方格内划“○”。每张选票所选人数(含另选人数)等于或少于应选人数的有效,超过应选人数的无效。(选票封面)中共×××第×届委员会委员候选人共××名,其中差额×名,应选×名(按姓氏笔画为序)候选人姓 名符 号另选人(选票内容)中共×××第×届委员会委员计票单共发出选票×××张,收回选票×××张,其中有效票×××张,无效票×张,弃权票×张。候选人姓名赞成票数不赞成票数弃权票数另选人姓名得赞成票数另选人姓名得赞成票数监票人: 计票人:年 月 日 中共×××第×届委员会委员选举结果报告单本次大会实到代表×××名,发出选票×××张,收回选票×××张,其中有效票×张,无效票×张,弃权票×张。候选人得赞成票数如下:候选人姓名得赞成票数候选人姓名得赞成票数另选人得赞成票数如下:另选人姓名得赞成票数另选人姓名得赞成票数监票人: 计票人:年 月 日 附14:关于召开中国共产党×××第×次代表大会的通 知各党委、总支、支部:经XX机关工委批准,中国共产党××第××次代表大会定于×年×月×日在×召开。现将有关事宜通知如下:一、报到时间、地点:×月×日上午×时在×报到。二、参加党代表大会的代表共编为×个代表团。每个代表团设团长、副团长各1人,按照大会统一安排选举产生。三、为保证党代表大会的顺利召开,请各代表安排好工作和其他事宜,准时参加大会。如有特殊情况,需报××党委审批。四、其他要求和事项。中共×委员会×年×月×日附15:中国共产党×××第×次代表大会筹备工作报告(××××年×月×日中国共产党×××第×次代表大会预备会议通过)各位代表、同志们:中国共产党×××第×次代表大会,在上级党委的坚强领导下,在上级有关部门的大力支持下,在××党委所属各基层党组织的共同努力下,就要开幕了。现在,我代表大会筹备工作领导小组,将大会筹备工作情况报告如下:今年×月,经党委研究决定召开中国共产党×××第×次代表大会,报请XX机关工委批准后,及时向各单位发出了关于做好党代表大会筹备工作的通知,同时成立了筹备工作领导小组和工作机构。经过×个多月的积极努力,各项筹备工作现已就绪。一、选举产生了这次代表大会的代表根据×党委《关于做好召开中国共产党×××第×次代表大会筹备工作的通知》中规定的代表名额、条件和产生办法,各选举单位认真贯彻民主集中制原则,充分发扬民主,自上而下、上下结合提名、推荐,根据多数人意见确定代表大会候选人之后,直接采用差额选举办法,以无记名投票方式选举产生,共选出代表×××名。×党委代表资格审查小组已对代表资格进行了初步审查,准备提交大会预备会议审议通过。二、认真起草了党委工作报告在党委决定并经XX机关工委批准召开中国共产党×××第×次代表大会后,立即对起草党委工作报告进行了专门研究部署,确定了起草工作报告的指导思想和主要内容,并组成了专门起草小组。在深入调查研究、广泛听取各方面意见的基础上,进行了起草工作。初稿形成后,及时印发给党委所属各单位党组织,广泛征求意见,先后共修改了×次,最后经党委会讨论定稿,将向大会报告,请代表审查。三、酝酿提出了新一届党委成员候选人预备人选名单根据XX机关工委批准的中共××第×届委员会组成名额和差额选举的规定,×党委提出了新一届党委成员的组成方案,并于××月×日向×所属各单位党组织发出了酝酿、推荐委员候选人名单的通知。在各党支部充分酝酿、提名、推荐的基础上,党委根据各单位党组织推荐的名单,提出了委员候选人初步人选名单。然后,又返回各单位党组织和党员中进行酝酿讨论,反复听取意见,最后集中多数党组织和党员的意见,由党委全委会确定了委员候选人预备人选名单。现已报请XX机关工委审查同意,将作为建议名单提交大会主席团。四、关于这次大会的规模、议程、时间和组织机构出席这次党代表大会的代表共有×××名,列席人员××名,共计×××名,组成×个代表团。大会议程有两项:(1)听取和审查上届党委工作报告;(2)选举中共×××第×届委员会;大会的各项工作,在大会主席团领导下进行。设大会秘书处,下设秘书、组织、会务、宣传四个组,负责大会具体工作。各位代表、同志们,中国共产党×××第×次代表大会是在深入学习贯彻党的十八大和十八届三中、四中、五中、六中、六中全会精神,以及系列重要讲话精神,深入推进“两学一做”学习教育常态化制度化的新形势下召开的,是×党委全体共产党员和广大干部职工政治生活中的一件大事。大会将动员全体党员和广大干部职工进一步振奋精神,扎实工作,夺取我部五大XX建设的新胜利。我们一定要团结一致,共同努力,认真开好这次大会,圆满完成大会的各项任务。预祝大会圆满成功!附16:中国共产党×××第×次代表大会预备会议主 持 词各位代表:现在举行中国共产党×××第×次代表大会预备会议。这次大会应出席代表×××名,今天实到会代表××名,因事、因病请假××名,实到会代表超过(或达到)了应到会代表的五分之四,可以开会。本次大会的议程是:1、通过大会主席团名单;2、通过大会秘书长名单;3、通过代表资格审查报告;4、通过大会议程。大会主席团建议名单、秘书长建议名单是经党委会征求各有关方面意见后提出来的,大会议程(草案)是党委会提出并报XX机关工委批准的。各代表团已对建议名单和议程(草案)进行了认真酝酿,现在提请预备会议通过。第一项,通过中国共产党×××第×次代表大会主席团名单。请工作人员宣读大会主席团建议名单。各位代表对这个建议名单有什么意见,请发表。没有意见(或意见发表后)。现在进行表决。同意的请举手。请放下。不同意的请举手。没有(或请放下)。弃权的请举手。没有(或请放下)。全体通过(或通过)。第二项,通过中国共产党×××第×次代表大会秘书长名单。(同第一项,略)第三项,通过中国共产党×××第×次代表大会代表资格审查报告。(同第一项,略)第四项,通过中国共产党×××第×次代表大会议程。(同第一项,略)。请大会主席团成员到×××会议室召开主席团第一次会议。预备会议的议程全部进行完毕,现在休会。附17:主席团第一次会议主持词同志们:现在召开主席团第一次会议。会议的议程共有五项:一、通过大会日程。二、通过主席团常务委员会委员、大会副秘书长名单。三、通过列席人员、来宾名单。四、通过大会执行主席分组名单。五、听取并通过代表资格审查报告。现在进行第一项:通过大会日程。请××同志简要报告一下这次大会的主要日程安排。大会日程已发给大家。请同志们审议。有什么意见,请发表。(如没有意见)没有,通过。下面,进行第二项:通过主席团成员、大会副秘书长名单;根据有关规定,大会设主席团,以便于及时处理大会期间的会务工作和可能出现的问题。上届党委建议:××、××等×人为大会主席团成员。请大家审议,有什么意见,请发表。(如没有意见)没有,现在进行表决。同意的请举手。(稍停)请放下。不同意的请举手。(稍停)没有。(或有×人,请放下)。弃权的请举手。(稍停)没有。(或有×人,请放下)。一致通过(如有少数人不同意或弃权,则宣布:通过)。根据大会会务需要,上届党委建议由××、××同志担任大会副秘书长。请大家审议,有什么意见,请发表。(同前,略)下面,进行第三项;通过列席人员、来宾名单。请××同志对确定中国共产党××第×次代表大会列席人员的原则进行说明,并宣读列席人员名单。(待宣读后)请大家审议,有什么意见,请发表。(同前,略)请××同志宣读来宾名单。(待宣读后)请大家审议,有什么意见,请发表。(同前,略)下面,进行第四项;通过大会执行主席分组名单。根据上级党组织的有关规定,大会执行主席由大会主席团成员轮流担任。请大家审议,有什么意见,请发表。(同前,略)下面进行第五项:听取并通过代表资格审查报告。请××同志作代表资格审查报告。(报告完毕)请大家审议,有什么意见,请发表(同前,略)主席团第一次会议的议程全部完成,散会。附18:党代表大会开幕式主持词各位代表:根据大会日程安排,现在举行中国共产党×××第×次代表大会开幕式。这次大会的代表共×××名。今天因事、因病请假××名,实到×××名。符合法定人数,可以开会。这次大会的执行主席是:××× ××× ××× ……参加今天大会的有:……(介绍上级党组织派来参加大会的领导同志和其他来宾)列席今天大会的有:……让我们以热烈的掌声,对他们的到来表示欢迎!现在我宣布:中国共产党×××第××次代表大会开幕。全体起立。奏(唱)《国歌》。请坐下。下面,大会进行第一项:请XX基层党组织换届工作指导×组(副)组长×××作重要讲话,大家欢迎。大会进行第二项:请×××同志代表中国共产党×××第×届委员会作工作报告。开幕式的议程全部进行完毕。会后,请各代表团按照大会日程安排,对中国共产党×××第××届委员会的报告进行审议。休会。附19:选举大会主持词各位代表:现在举行中国共产党×××第×次代表大会全体会议。本次大会应到代表×××名,因病、因事请假××名,实到××名,符合规定人数,可以开会。本次大会的执行主席是:××× ××× ××× ……本次大会的议程有三项:一是通过大会选举办法;二是通过总监票人、监票人名单,宣读总计票人、计票人名单;三是选举中国共产党×××第×届委员会委员。大会进行第一项:通过大会选举办法(草案)。请大会工作人员宣读中国共产党×××第×次代表大会选举办法(草案)。各位代表对这个选举办法(草案)有什么意见,请发表:(稍停)没有意见。现在进行表决:同意的请举手。请放下;不同意的请举手。没有(或请放下);弃权的请举手。没有(或请放下);全体通过(或通过)。大会进行第二项:通过总监票人、监票人名单。经各代表团推选、大会主席团研究,提名×××同志为大会总监票人,×××、×××……同志为大会监票人。各位代表对这个提名有什么意见,请发表:(稍停)没有意见。现在进行表决。同意的请举手。请放下。不同意的请举手。没有(或请放下)。弃权的请举手。没有(或请放下)。全体通过(或通过)。大会指定×××同志为总计票人,×××、×××……同志为大会计票人。请总监票人、监票人、总计票人、计票人佩戴标志,履行工作职责。大会进行第三项:选举中国共产党×××第×届委员会委员。(简要介绍候选人产生情况)请大会工作人员宣读中国共产党×××第×届委员会委员候选人名单。(宣读完后)请计票人清点代表人数。(待计票人报告人数后)今天应到会代表××名,实到会××名,符合规定人数,可以进行选举。请监票人当众检查票箱。(稍停)检查完毕,密封票箱。请计票人领取并向代表分发选票。(稍停)各位代表都收到选票没有?有没有印刷错误的?有没有多领或少领的?如有,请举手。(总监票人报告发出选票情况)各位代表,大会共发出选票×××张,与实到会代表人数相符。请工作人员宣读填写选票注意事项。各位代表听清楚没有?不清楚的,请举手。请各位代表填写选票。(稍候,待写票完毕)(宣布投票方法、顺序)请总监票人、监票人投票。请主席团成员投票。请工作人员引导代表按指定票箱和路线投票。(会场放音乐)(投票完毕)请监票人和计票人开箱清点选票。各位代表,本次大会实到会代表×××人,发出选票×××张,收回选票×××张。两者一致(或少于投票人数),根据大会选举办法规定,本次选举有效。现在请监票人和计票人计票。(大会暂时休会,大家不要离开现场)(计票完毕)下面我们继续开会,请大会总监票人报告计票情况。(宣读完毕)根据大会选举办法和计票结果,有××名党委委员候选人得赞成票数超过实到会代表的半数,当选为中国共产党×××第×届委员会委员。现在请大会工作人员宣读当选人名单。(宣读完毕后)本次大会的议程全部结束。现在休会。附20:中国共产党×××第×届委员会第一次全体会议主 持 词各位委员:我受中国共产党×××第×次代表大会主席团的委托,主持中国共产党×××第×届委员会第一次全体会议。今天应到会党委委员×××名;实到会委员××名。因事、因病请假的委员××名,符合规定人数,可以开会。这次党委全委会议的议程是:选举中国共产党×××第×届委员会书记、副书记。大家对会议议程有什么意见没有?(稍停)没有意见,鼓掌通过。下面进行选举。选举工作分以下几步进行:一、通过《中国共产党×××第×届委员会第一次全体会议选举办法》请工作人员(或×××同志)宣读选举办法(草案)。大家对选举办法有什么意见,请发表。没有意见(或意见发表后),现在进行表决:同意的请举手。请放下。不同意的请举手。没有(或请放下)。弃权的请举手。没有(或请放下)。全体通过(或通过)。二、通过监票人我提议×××同志为监票人,大家有什么意见,请发表。没有意见(或意见发表后)。现在进行表决:同意的请举手。请放下。不同意的请举手。没有(或请放下)。弃权的请举手。没有(或请放下)。全体通过(或通过)。指定×××同志为本次选举的计票人。三、选举党委书记、副书记。现在我宣读党委书记、副书记候选人建议名单。请大家酝酿讨论建议名单。有什么意见请发表。(稍停)现在进行表决:同意这个名单所列人选作为候选人的请举手。请放下。不同意的请举手。没有(或请放下)。弃权的请举手。没有(请放下)。通过。请监票人、计票人清点人数。(清点,报告后)经过清点,实到会委员××名,符合选举办法的规定,可以进行选举。请监票人检查票箱,加封。请计票人分发选票。(待分发完毕)各位委员有没有没领到选票的?(稍停)没有。有没有多领或少领的?(稍停)没有。(监票人报告发出选票情况)发出选票××张,与实到会委员人数相符。(说明填写选票注意事项)现在请各位委员填写选票。(提醒委员检查选票,宣布投票方法、顺序)现在请监票人投票。请各位委员投票。投票完毕。请监票人、计票人清点票数。(监票人报告清点选票结果)根据清点结果,发出选票×××张,收回选票×××张,符合选举办法的规定,选举有效。现在请监票人、计票人计票。(计票结束后)现在继续开会。请监票人报告选举计票结果。现在宣布中国共产党×××第×届委员会书记、副书记当选名单。同志们,中国共产党×××第×届委员会第一次全体会议的议程,经过与会委员们的共同努力,已进行完毕。现在我宣布:中国共产党×××第×届委员会第一次全体会议闭幕!附21:中国共产党××××第××届委员会第一次全体会议选举办法(草案)一、根据《中国共产党章程》和上级有关规定,制定本办法。二、中国共产党×××第××届委员会第一次全体会议,选举产生书记1人,副书记×人。选举工作由中国共产党×××第××次代表大会主席团确定的召集人主持。三、中国共产党×××第××届委员会书记、副书记候选人建议名单,由中国共产党×××第××届委员会提出,经XX机关工委原则同意,提交中国共产党×××第××届委员会第一次全体会议酝酿讨论,根据多数委员的意见确定正式候选人,然后进行选举。四、选举采用无记名投票方式。在当选的委员中选举书记、副书记。书记、副书记采用等额选举的办法产生,候选人按XX机关工委批复的顺序排列。五、选举时,实到会的委员必须超过应到会委员的三分之二,方可进行选举;选举收回的选票等于或少于发出的选票,选举有效;收回的选票多于发出的选票,选举无效,应重新进行选举。六、出席本次全体会议的委员,有权对每位候选人表示赞成、不赞成、弃权或另选他人。赞成的,在候选人姓名右方的空格栏内划“○”;不赞成的,在候选人姓名右方的空格栏内划“×”;不划任何符号的,为弃权。如另选他人,请在下边的另选人栏内写上另选人的姓名,并在其姓名右方的空格栏内划“○”。每张选票所选的人数,等于或少于应选名额的为有效票,多于应选名额的为无效票。七、选举结果,候选人得到的赞成票数超过应到会委员的半数为当选。如果得票数超过半数的候选人多于应选名额,按得票多少为序,至取足应选名额为止;如遇候选人票数相等不能确定谁当选时,应在票数相等的候选人中重新投票选举,得票多者当选;如果得票数超过半数的候选人少于应选名额,不足名额可以在其他候选人中重新选举产生。公布选举结果时,按候选人的排列顺序报告所得票数。八、选举设监票人××名,在到会的委员中推选产生。已提名作为书记、副书记候选人的不能担任监票人。监票人对选举工作的全过程进行监督。计票人由会议主持人指定,在监票人领导下进行工作。九、本选举办法经中国共产党×××第××届委员会第一次全体会议通过后生效。附22:党代表大会闭幕式主持词党代表大会闭幕式一般由一位担任党委领导职务的主席团成员主持。闭幕式主持词一般如下:中国共产党×××第×次代表大会,现在举行全体会议。大会应到代表××名,因事、因病请假××名,实到×××名。符合规定人数,可以开会。今天大会的执行主席是:×××、×××、×××、……大会的议程是:1、通过关于中国共产党×××第×届委员会报告的决议。2、新当选的党委书记讲话。中国共产党×××第×届委员会的工作报告,全体代表进行了认真讨论,并提出了很好的意见、建议。大会主席团认真听取了大会秘书处关于各代表团讨论情况的报告,并责成大会秘书处根据代表们的意见、建议对工作报告作了修改,今天提请全体会议通过。现在进行第一项:通过中国共产党×××第×次代表大会关于中国共产党×××第×届委员会工作报告的决议。请工作人员宣读决议(草案)。各位代表对这个决议(草案)有什么意见,请发表。现在进行表决:同意的请举手。请放下。不同意的请举手。没有(或请放下)。弃权的请举手。没有(或请放下)。全体通过。(或通过)现在进行第二项:请新当选的党委书记×××同志讲话,大家欢迎。同志们:我们这次党代表大会通过全体代表的共同努力,圆满完成了大会预定的各项任务,使这次大会开成了一个团结的大会、鼓劲的大会、振奋精神的大会、开拓进取的大会。这次代表大会,总结了近年来我党委各项工作取得的成绩,分析了当前的政治和经济形势,提出了加快改革开放步伐, ………。大会经过充分酝酿后,选举产生了中国共产党×××第×届委员会。在这里,我代表大会主席团,向当选的同志们表示热烈的祝贺!大会以后,×党委所属各基层党组织和全体共产党员,要更加紧密地团结在以同志为核心的党中央周围,在中国共产党×××第×届委员会的领导下,坚持党的基本路线和各项方针、政策,认真执行大会的各项决议,努力实现大会确定的各项任务,进一步解放思想,振奋精神,同心同德,为我部五大XX建设而努力奋斗!在大会期间,×委(上级党委或部门)×××等同志对我们的大会给予了热情的指导和帮助。在此,我代表大会主席团和全体代表,向××同志一行表示衷心的感谢!为开好这次大会,全体工作人员和所有为大会服务的同志们夜以继日地辛勤工作,为大会创造了良好的工作条件和生活环境,保证了大会的顺利进行。在此,我代表大会主席团和全体代表,向他们表示衷心的感谢!现在我宣布:中国共产党×××第×次代表大会胜利闭幕!请全体起立,奏《国际歌》。散会!附23:关于××党委换届选举结果的报告XX机关工委:中国共产党××第×次代表大会于××××年×月××日在××召开,选举产生了中共××第×届委员会委员×名,随后召开了中共××第×届委员会第一次全体会议,选举产生了书记、副书记。现将选举结果报告如下:×××、×××……等×名同志当选为中共××第×届委员会委员;×××同志当选为书记,×××同志当选为副书记。特此报告,请予审批。中共×××委员会(章)××××年××月××日2017年XX党委换届选举工作指南(仅供参考)中共XX党委XX机关工委2017年X月目 录一、2017年XX党委换届选举流程图二、XX党委换届选举主要程序三、相关文本样式
好党课网提供党委换届选举工作全套资料模板供会员免费下载,作品格式为DOC。更多精彩公文范文素材,尽在好党课网。
标签:党委换届选举工作全套资料,党委换届选举工作全套资料
标签:党委换届选举工作全套资料,党委换届选举工作全套资料
本网站所有作品均是用户自行上传分享,仅供网友学习交流。若您的权利被侵害,请联系客服。
- 编号 11563791
- 大小 96.537KB
- 页数 共65页
- 软件 Word 查看教程
按
+
收藏好党课网
节省您50%的设计时间
版权声明:
此作品是由好党课网签约设计师设计上传,仅限个人学习分享使用,请勿作他用。人物肖像,字体及音频如需商用需第三方额外授权;
好党课网尊重知识产权,如知识产权权利人认为平台内容涉嫌侵权,可通过邮件:1329633930@qq.com提出书面通知,我们将及时处理。
对作品中含有的国旗、国徽等政治图案不享有权利,仅作为作品整体效果的示例展示,禁止商用。另外您必须遵循相关法律法规规定的使用范围和使用方式,禁止以任何形式歪曲、篡改。
此作品是由好党课网签约设计师设计上传,仅限个人学习分享使用,请勿作他用。人物肖像,字体及音频如需商用需第三方额外授权;
好党课网尊重知识产权,如知识产权权利人认为平台内容涉嫌侵权,可通过邮件:1329633930@qq.com提出书面通知,我们将及时处理。
对作品中含有的国旗、国徽等政治图案不享有权利,仅作为作品整体效果的示例展示,禁止商用。另外您必须遵循相关法律法规规定的使用范围和使用方式,禁止以任何形式歪曲、篡改。


