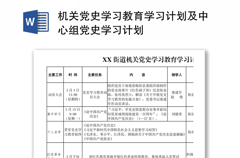
XX街道机关党史学习教育学习计划主要工作时 间主要任务内 容领学人参学人责任部门动员大会3月4日14:00(星期四)党史学习教育动员大会组织党员干部观看略阳县委组织部制作的党史故事片《红色袜子客》纪念陆金海、张凤英烈士;解读《关于开展党史学习教育的实施方案》;党委书记庞建军作动员讲话。庞建军赵 艳街道办机关全体党员干部党政办、机关支部集中学习3月15日9:00(星期一)《论中国共产党历史》“:学党史悟思想办实事开新局以优异成绩迎接建党一百周年”;《论中国共产党历史》(1—27页)。刘德荣街道办机关全体党员干部党政办、机关支部个人自学贯穿党史学习教育始终《论中国共产党历史》《新时代中国特色社会主义思想学习问答》《**主席、**、**、胡锦涛关于中国共产党历史论述摘编》《中国共产党简史》街道办机关全体党员干部干部个人6月底前完成书面学习体会红色革命教育3月下旬到红色教育基地开展红色革命传统教育,集体重温入党誓词科级领导、机关支部党员、各支部书记学习教育办公室、各支部我为群众办实事4月上旬坚持推进学用统一,从工作实际出发研究我为群众办实事内容,从组织和个人不同角度,列出计划,签订承诺书,扎实办好惠民微实事。机关支部和全体机关党员干部集体观影6月底前集体观看党史题材经典电影街道办机关全体党员党政办、机关支部主要工作时 间主要任务内 容交流发言领导交流发言、干部讲堂干部责任部门第一阶段集中学习暨领导干部讲堂安排3月22日9:00(星期一)中央党校中共党史专题讲座网课中国共产党的创立庞建军张文海 付 成党政办、机关支部3月29日9:00(星期一)中央党校中共党史专题讲座网课第1讲:中国共产党为什么“能”杜建平魏宝安 陈 力党政办、机关支部4月6日9:00(星期二)中央党校中共党史专题讲座网课第2讲:朱毛红军与古田会议沈 涛段新国 王海文党政办、机关支部4月12日9:00(星期一)中央党校中共党史专题讲座网课第3讲:遵义会议与长征胜利杨继宏文明科 张 媛党政办、机关支部4月19日9:00(星期一)中央党校中共党史专题讲座网课第4讲:国共两党与抗日战争刘汉兴刘如涛 陈 振党政办、机关支部4月26日9:00(星期一)中央党校中共党史专题讲座网课第5讲:延安整风与党的团结统一石 飞张明亮 孟凡艳党政办、机关支部5月10日9:00(星期一)中央党校中共党史专题讲座网课第6讲:党夺取全国政权的历史经验刘德荣曹正清 高建钊党政办、机关支部5月17日9:00(星期一)中央党校中共党史专题讲座网课第7讲:建立新中国的构想及其实践左国军刘 娟 徐芝艳 党政办、机关支部5月24日9:00(星期一)中央党校中共党史专题讲座网课第8讲:抗美援朝的决策及其影响唐卫平刘元安 王和平党政办、机关支部主要工作时 间主要任务内 容交流发言领导交流发言、干部讲堂干部责任部门第一阶段集中学习暨领导干部讲堂安排5月31日9:00(星期一)中央党校中共党史专题讲座网课第9讲:新民主主义向社会主义过渡吴景臣唐 波 周安明党政办、机关支部6月7日9:00(星期一)中央党校中共党史专题讲座网课第10讲:党对中国社会主义建设道路的探索赵 艳陈志刚 陈 哲党政办、机关支部6月15日9:00(星期二)中央党校中共党史专题讲座网课第11讲:党的十一届三中全会与伟大历史转折刘德荣蹇秀华 金 伟党政办、机关支部6月21日9:00(星期一)中央党校中共党史专题讲座网课第12讲:党的十八大以来的历史性成就和历史性变革沈 涛孙先成 李维佳党政办、机关支部七·一前后 收看总书记在庆祝中国共产党成立100周年大会上的重要讲话;党工委书记讲专题党课。党政办、机关支部第二阶段从庆祝大会到总结大会重点学习总书记在庆祝中国共产党成立100周年大会上的重要讲话精神,按照县党史教育领导小组安排开展有针对性专题学习。 不断深化对党的历史的系统把握,明确继承传统、立足当前、开创未来的实践要求。街道办机关全体党员干部党政办、机关支部备注:领导干部讲堂干部交流发言内容一是讲业务,二是对照学习内容谈体会、谈心得,三是讲党史,请大家自行选择,人人参与。
好党课网提供机关党史学习教育学习计划及中心组党史学习计划模板供会员免费下载,作品格式为docx。更多精彩计划方案素材,尽在好党课网。
标签:机关党史学习教育学习计划及中心组党史学习计划
标签:机关党史学习教育学习计划及中心组党史学习计划
本网站所有作品均是用户自行上传分享,仅供网友学习交流。若您的权利被侵害,请联系客服。
- 编号 11732116
- 大小 678.24KB
- 页数 共3页
- 软件 Word 查看教程
按
+
收藏好党课网
节省您50%的设计时间
版权声明:
此作品是由好党课网签约设计师设计上传,仅限个人学习分享使用,请勿作他用。人物肖像,字体及音频如需商用需第三方额外授权;
好党课网尊重知识产权,如知识产权权利人认为平台内容涉嫌侵权,可通过邮件:1329633930@qq.com提出书面通知,我们将及时处理。
对作品中含有的国旗、国徽等政治图案不享有权利,仅作为作品整体效果的示例展示,禁止商用。另外您必须遵循相关法律法规规定的使用范围和使用方式,禁止以任何形式歪曲、篡改。
此作品是由好党课网签约设计师设计上传,仅限个人学习分享使用,请勿作他用。人物肖像,字体及音频如需商用需第三方额外授权;
好党课网尊重知识产权,如知识产权权利人认为平台内容涉嫌侵权,可通过邮件:1329633930@qq.com提出书面通知,我们将及时处理。
对作品中含有的国旗、国徽等政治图案不享有权利,仅作为作品整体效果的示例展示,禁止商用。另外您必须遵循相关法律法规规定的使用范围和使用方式,禁止以任何形式歪曲、篡改。


