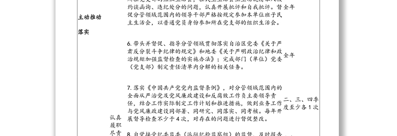
卫健委党委委员履行全面从严治党“一岗双责”承诺书责任清单责任性质责任类别具体要求完成时限主动推动落实落实两个维护1.贯彻落实部门(单位)党委(党支部)各项决策部署,坚决做到“两个维护。”全年2.协助部门(单位)党委(党支部)主要负责人落实主体责任,并及时向部门(单位)党委(党组)报告分管领域范围内推动全面从严治党及党风廉政建设和反腐败工作情况。全年3.参与部门(单位)党委(党支部)关于全面从严治党及党风廉政建设和反腐败工作的集体领导和重大事项决策。全年4.每年向上级党委提交述责述廉报告,并定期向本部门(单位)党委(党支部)报告个人履行“一岗双责”情况并结合实际报告个人工作情况。全年5.主动参加部门(单位)党委(党支部)班子民主生活会和所在党支部的组织生活会,在民主生活会上主动说清本人被约谈函询、违纪处分的问题,认真开展批评和自我批评。督促分管领域范围内的领导干部严格按规定参加本单位班子民主生活会,以普通党员身份参加所在党支部的组织生活会。全年6.带头并督促、指导分管领域贯彻落实自治区党委《关于严肃反分裂斗争纪律的规定》和地委《关于严明政治纪律和政治规矩加强监督检查的实施办法》;完成部门(单位)党委(党支部)制定责任清单内分解的相关任务。全年认真履职尽责7.落实《中国共产党党内监督条例》,对分管领域范围内的全面从严治党及党风廉政建设和反腐败工作负主要领导责任,结合工作实际制定工作计划和推进措施,做到业务工作与党风廉政建设同部署、同研究、同落实、同考核。每年开展督导检查不少于4次,对存在的问题进行督促整改。二、三、四季度至少各1次8.自觉接受纪委监委(派驻纪检监察组)的监督,及时报告分管领域重要事项,通报分管领域有关情况。全年9.及时发现并主动向纪委监委(派驻纪检监察组)反映分管领域范围内的违纪违规问题,不遮掩、不护短,支持纪检监察机关及时查处违纪违法案件。全年10.按时参加部门(单位)党委中心组、党支部学习,结合“不忘初心、牢记使命”主题教育和党风廉政教育月活动,深入开展党纪党规和廉洁从政教育。每年给分管领域党员干部讲一堂廉政党课。全年11.带头参与并督促分管领域干部深入开展“访惠聚”和民族团结一家亲、包户住户“住户工作”等活动。全年廉洁自律带头改进作风12.带头遵守党的“六大纪律”,做好“六个表率”。严格遵守落实地委贯彻《中央八项规定实施细则》的实施办法,督促分管领域排查整治形式主义、官僚主义问题,抵制特权现象和特权思想,规范自身行为;严格教育管理家人、亲属及身边工作人员。自觉执行个人重大事项报告、述职述廉等规定。免责声明:图文来源网络征集,版权归原作者所有。若侵犯了您的合法权益,请作者持权属证明与本站联系,我们将及时更正、删除!谢谢!
好党课网提供卫健委党委委员履行全面从严治党“一岗双责”承诺书责任清单模板供会员免费下载,作品格式为DOC。更多精彩公文范文素材,尽在好党课网。
标签:卫健委党委委员履行全面从严治党“一岗双责”承诺书责任清单,从严治党,公文范例,领导述职报告,机关公文写作
标签:卫健委党委委员履行全面从严治党“一岗双责”承诺书责任清单,从严治党,公文范例,领导述职报告,机关公文写作
本网站所有作品均是用户自行上传分享,仅供网友学习交流。若您的权利被侵害,请联系客服。
- 编号 11530489
- 大小 15.987KB
- 页数 共2页
- 软件 Word 查看教程
按
+
收藏好党课网
节省您50%的设计时间
好党课网仅对作品中独创性部分享有权利。对作品中含有的国旗、国徽等政治图案不享有权利,仅作为作品整体效果的示例展示,禁止商用。另外您必须遵循相关法律法规规定的使用范围和使用方式,禁止以任何形式歪曲、篡改。


