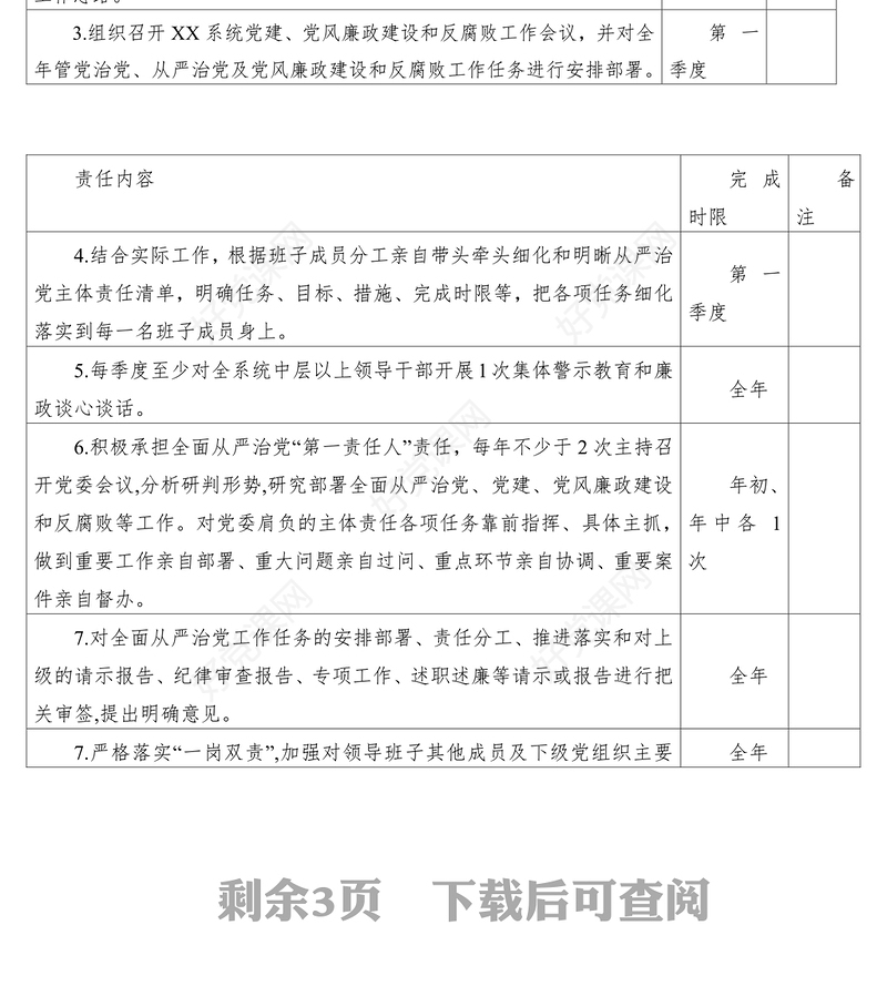
局党委落实全面从严治党主体责任清单(局党委主要负责人)局党委主要负责人责任内容完成时限备注1.坚持每月1次党委中心组理论学习,每年至少安排2次专项党风廉政建设理论和党纪条规主题学习。每年围绕落实全面从严治党、加强党风廉政建设等主题在全系统讲1次党课。第二、四季度2.每年年初组织召开党委会议,听取上一年度班子成员履行从严治党主体责任情况,查找存在问题,研究提出整改意见;并对本年度从严治党、党风廉政建设和反腐败工作进行专题分析研究,谋划管党治党、从严治党工作思路。第一季度3.组织召开XX系统党建、党风廉政建设和反腐败工作会议,并对全年管党治党、从严治党及党风廉政建设和反腐败工作任务进行安排部署。第一季度4.结合实际工作,根据班子成员分工亲自带头牵头细化和明晰从严治党主体责任清单,明确任务、目标、措施、完成时限等,把各项任务细化落实到每一名班子成员身上。第一季度5.每季度至少对全系统中层以上领导干部开展1次集体警示教育和廉政谈心谈话。全年6.积极承担全面从严治党“第一责任人”责任,每年不少于2次主持召开党委会议,分析研判形势,研究部署全面从严治党、党建、党风廉政建设和反腐败等工作。对党委肩负的主体责任各项任务靠前指挥、具体主抓,做到重要工作亲自部署、重大问题亲自过问、重点环节亲自协调、重要案件亲自督办。年初、年中各1次7.对全面从严治党工作任务的安排部署、责任分工、推进落实和对上级的请示报告、纪律审查报告、专项工作、述职述廉等请示或报告进行把关审签,提出明确意见。全年7.严格落实“一岗双责”,加强对领导班子其他成员及下级党组织主要负责人的日常教育管理监督, 每年与班子成员和各党支部、机关各股室、局属各单位主要负责人开展个别廉政谈心谈话1次,并形成谈话记录,及时了解掌握思想、工作动态和干部群众的评价反映,有针对性地提出具体要求。全年8.深化运用“四种形态”, 立足抓早抓小,督促领导班子其他成员廉洁自律,发现有苗头性、倾向性问题,及时谈话提醒并督促整改;对于问题比较严重的,及时向上级党委、纪委监委报告。规范做好新提任干部廉政谈话工作。全年9.主动接受上级纪委监委对领导班子及成员的监督,积极支持纪委(或派驻纪检组)对发生问题的下级党组织领导班子及其成员进行执纪问责,协调解决实际困难和具体问题。全年10.对下级党组织落实主体责任不力,检查考核发现问题较多、群众来信来访反映问题集中、民主测评满意度较低的,及时约谈其主要负责人,提出具体整改意见;对不履行主体责任或者履职不力,造成严重损害或者严重不良影响的,严肃追究责任。全年11.严格遵守党的纪律特别是政治纪律和政治规矩,在重大原则问题和大是大非面前立场坚定、旗帜鲜明。带头落实中央八项规定精神,带头执行廉洁自律各项规定,管好配偶、亲属和身边工作人员。如实向上级组织部门报告个人有关事项,在党内一定范围内主动公开个人重大事项,自觉接受组织和群众的监督。每年年底向上级党委、纪委、同级党委报告党委履行主体责任、本人履行第一责任人责任以及本人和其他班子成员廉洁自律等情况,接受监督和评议。全年12.认真贯彻民主集中制,严格执行“三重一大”集体决策、“一把手”末位表态和回避等制度。严格党内组织生活,按期组织召开领导班子民主生活会,将党委班子及成员履行从严治党管党主体责任情况和个人廉洁从业情况纳入对照检查重要内容;积极参加所在党支部组织生活会,带头开展批评和自我批评。全年13.每半年至少组织1次对下级党组织履行从严治党主体责任情况的监督检查,督查情况在适当范围内通报,并作为年度考核的依据之一。第二、四季度
好党课网提供2021局党委落实全面从严治党主体责任清单(局党委主要负责人)模板供会员免费下载,作品格式为docx。更多精彩公文范文素材,尽在好党课网。
标签:局党委落实全面从严治党主体责任清单(局党委主要负责人)
标签:局党委落实全面从严治党主体责任清单(局党委主要负责人)
本网站所有作品均是用户自行上传分享,仅供网友学习交流。若您的权利被侵害,请联系客服。
- 编号 11784772
- 大小 19.7 KB
- 软件 Word 查看教程
按
+
收藏好党课网
节省您50%的设计时间
版权声明:
此作品是由好党课网签约设计师设计上传,仅限个人学习分享使用,请勿作他用。人物肖像,字体及音频如需商用需第三方额外授权;
好党课网尊重知识产权,如知识产权权利人认为平台内容涉嫌侵权,可通过邮件:1329633930@qq.com提出书面通知,我们将及时处理。
对作品中含有的国旗、国徽等政治图案不享有权利,仅作为作品整体效果的示例展示,禁止商用。另外您必须遵循相关法律法规规定的使用范围和使用方式,禁止以任何形式歪曲、篡改。
此作品是由好党课网签约设计师设计上传,仅限个人学习分享使用,请勿作他用。人物肖像,字体及音频如需商用需第三方额外授权;
好党课网尊重知识产权,如知识产权权利人认为平台内容涉嫌侵权,可通过邮件:1329633930@qq.com提出书面通知,我们将及时处理。
对作品中含有的国旗、国徽等政治图案不享有权利,仅作为作品整体效果的示例展示,禁止商用。另外您必须遵循相关法律法规规定的使用范围和使用方式,禁止以任何形式歪曲、篡改。


