<div><p align="center">
党支部“三会一课”制度
</p>
<p>
<br/>
</p>
<p>
“三会一课”(支部党员大会、支部委员会、党小组会、党课)是我党经过长期实践证明的一种行之有效的党组织生活制度。为健全党的组织生活,严格党员管理,加强党员教育,提高党员素质,加强党组织的战斗力,根据党章规定,制定党支部“三会一课”制度。
</p>
<p>
买
</p>
<p>
<br/>
</p>
<p>
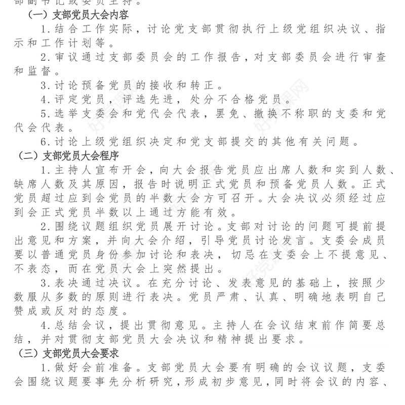
一、支部党员大会
</p>
<p>
支部党员大会是指由全体党员(包括预备党员)参加、讨论研究支部重要议题的组织活动。支部党员大会每季度召开一次。党支部可根据工作需要提前或适当增加会议,但不得随意减少会议次数。支部党员大会一般由支部书记主持,支部书记缺席由支部副书记或委员主持。
</p>
<p>
(一)支部党员大会内容
</p>
<p>
1.结合工作实际,讨论党支部贯彻执行上级党组织决议、指示和工作计划等。
</p>
<p>
2.审议通过支部委员会的工作报告,对支部委员会进行审查和监督。
</p>
<p>
3.讨论预备党员的接收和转正。
</p>
<p>
4.评定党员,评选先进,处分不合格党员。
</p>
<p>
5.选举支委会和党代会代表,罢免、撤换不称职的支委和党代会代表。
</p>
<p>
6.讨论上级党组织决定和党支部提交的其他有关问题。
</p>
<p>
(二)支部党员大会程序
</p>
<p>
1.主持人宣布开会,向大会报告党员应出席人数和实到人数、缺席人数及其原因,报告时说明正式党员和预备党员人数。正式党员超过应到会党员的半数大会方可召开。大会决议必须经过应到会正式党员半数以上通过方能有效。
</p>
<p>
2.围绕议题组织党员展开讨论。支部对讨论的问题可提前提出意见和方案,并向大会介绍,引导党员讨论发言。支委会成员要以普通党员身份参加讨论和表决,切忌在支委会上不提意见、不表态,而在党员大会上突然提出。
</p>
<p>
3.表决通过决议。在充分讨论、发表意见的基础上,按照少数服从多数的原则进行表决。党员严肃、认真、明确地表明自己赞成或反对的态度。
</p>
<p>
4.总结会议,提出贯彻意见。主持人在会议结束前作简要总结,并对贯彻支部党员大会决议和精神提出要求。
</p>
<p>
(三)支部党员大会要求
</p>
<p>
1.做好会前准备。支部党员大会要有明确的会议议题,支委会围绕议题要事先分析研究,形成初步意见,同时将会议的内容、要求、议程、时间等有关事项通知全体党员,让党员明确会议内容有所准备。
</p>
<p>
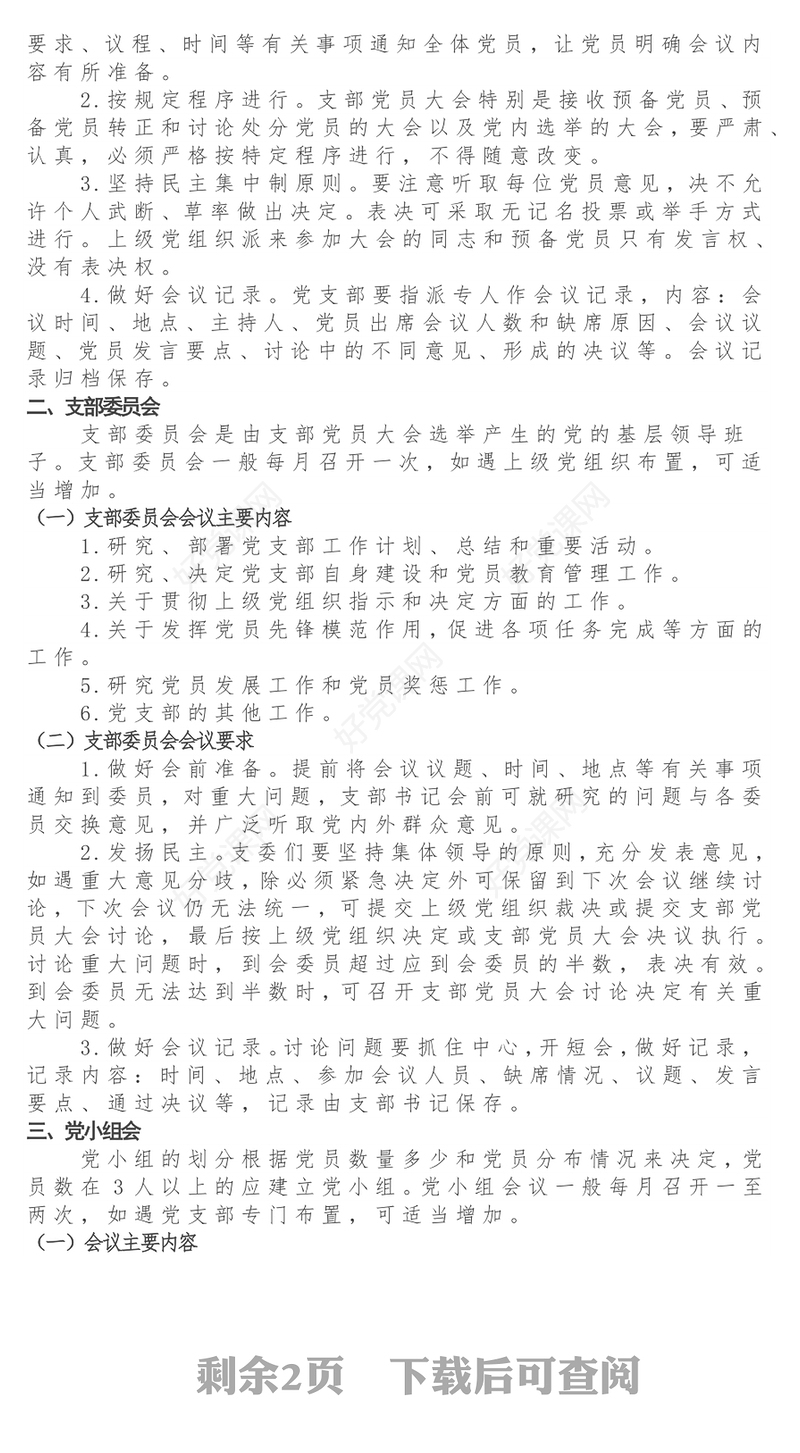
2.按规定程序进行。支部党员大会特别是接收预备党员、预备党员转正和讨论处分党员的大会以及党内选举的大会,要严肃、认真,必须严格按特定程序进行,不得随意改变。
</p>
<p>
3.坚持民主集中制原则。要注意听取每位党员意见,决不允许个人武断、草率做出决定。表决可采取无记名投票或举手方式进行。上级党组织派来参加大会的同志和预备党员只有发言权、没有表决权。
</p>
<p>
4.做好会议记录。党支部要指派专人作会议记录,内容:会议时间、地点、主持人、党员出席会议人数和缺席原因、会议议题、党员发言要点、讨论中的不同意见、形成的决议等。会议记录归档保存。
</p>
<p>
二、支部委员会
</p>
<p>
支部委员会是由支部党员大会选举产生的党的基层领导班子。支部委员会一般每月召开一次,如遇上级党组织布置,可适当增加。
</p>
<p>
(一)支部委员会会议主要内容
</p>
<p>
1.研究、部署党支部工作计划、总结和重要活动。
</p>
<p>
2.研究、决定党支部自身建设和党员教育管理工作。
</p>
<p>
3.关于贯彻上级党组织指示和决定方面的工作。
</p>
<p>
4.关于发挥党员先锋模范作用,促进各项任务完成等方面的工作。
</p>
<p>
5.研究党员发展工作和党员奖惩工作。
</p>
<p>
6.党支部的其他工作。
</p>
<p>
(二)支部委员会会议要求
</p>
<p>
1.做好会前准备。提前将会议议题、时间、地点等有关事项通知到委员,对重大问题,支部书记会前可就研究的问题与各委员交换意见,并广泛听取党内外群众意见。
</p>
<p>
2.发扬民主。支委们要坚持集体领导的原则,充分发表意见,如遇重大意见分歧,除必须紧急决定外可保留到下次会议继续讨论,下次会议仍无法统一,可提交上级党组织裁决或提交支部党员大会讨论,最后按上级党组织决定或支部党员大会决议执行。讨论重大问题时,到会委员超过应到会委员的半数,表决有效。到会委员无法达到半数时,可召开支部党员大会讨论决定有关重大问题。
</p>
<p>
3.做好会议记录。讨论问题要抓住中心,开短会,做好记录,记录内容:时间、地点、参加会议人员、缺席情况、议题、发言要点、通过决议等,记录由支部书记保存。
</p>
<p>
三、党小组会
</p>
<p>
党小组的划分根据党员数量多少和党员分布情况来决定,党员数在3人以上的应建立党小组。党小组会议一般每月召开一至两次,如遇党支部专门布置,可适当增加。
</p>
<p>
(一)会议主要内容
</p>
<p>
1.听取党员思想汇报,开展党内批评与自我批评,有针对性地开展党员思想工作,促进党员更好的发挥先锋模范作用。
</p>
<p>
2.根据党支部安排向党员布置工作,讨论党支部决议,研究制定贯彻措施。
</p>
<p>
3.讨论有关发展党员工作,对党员进行民主评议和鉴定,评选先进,讨论对违纪党员的处分。
</p>
<p>
4.组织有关学习活动等。
</p>
<p>
(二)党小组会议要求
</p>
<p>
1.选好会议内容。党支部应加强对党小组的领导,指导开好党小组会,党支部书记或委员要与党小组长互通情况,商议会议内容。会议内容主题要集中,要围绕党的中心任务,结合党员的实际工作,解决实际问题。
</p>
<p>
2.做好会议准备。合理安排会议时间,提前通知有关党员,充分发扬民主,集中意见,统一思想,提出具体措施。
</p>
<p>
3.党小组长做好会议记录和总结,并及时向党支部汇报。
</p>
<p>
四、党课
</p>
<p>
党课是对党员进行党性教育、党的基本知识教育以及其他经常性教育的主要形式,是党支部的一项重要工作。党课可由上级党组织负责组织,也可由党支部自行安排。党课每半年一次。
</p>
<p>
(一)党课主要内容
</p>
<p>
1.按照党章要求对党员进行共产主义理想、党纲、党史、党的基本理论、基本知识和路线、方针、政策的教育,特别是中国特色社会主义理论体系、党的历史和优良传统、以及社会主义核心价值观的教育。
</p>
<p>
2.当前政治、经济形势的教育。
</p>
<p>
3.党员思想品质、工作作风、党风廉政建设和法律法规等方面的教育。
</p>
<p>
(二)党支部负责上的党课,要做好以下几项工作:
</p>
<p>
1.落实党课制度。党支部应按照党课计划,并将党课时间、地点、内容、授课人等情况和要求通知党员。
</p>
<p>
2.编好党课教材。党课教材要围绕党的中心工作,结合形势和任务的特点,突出发挥党员先锋模范作用。
</p>
<p>
3.形式要多样化。党课形式应丰富多彩、生动活泼。
</p>
<p>
(三)对于上级党组织负责上的党课,党支部必须做好配合工作
</p>
<p>
1.协助上级党组织了解和分析本支部党员现状,找出带有普遍性和倾向性的问题,增强党课的针对性。
</p>
<p>
2.及时组织党员参加党课教育,提高党员听课率。
</p>
<p>
3.听取党员对党课内容的反响,向上级党组织反馈。
</p>
<p>
“三会一课”实行党支部书记负责制,对坚持“三会一课”制度负主要责任。每个党员不论职务高低,都必须编入党的一个支部、小组,参加党的组织生活,接受党组织和群众的监督。不允许有任何不参加党的组织生活、不接受党内外群众监督的特殊党员。
</p>
<p>
<br/>
</p>
<p>
<br/>
</p>
<p style="text-align:left;text-indent:0pt;">
<span style="color:#000000;font-family:Tahoma;font-size:9pt;font-style:normal;"><span> </span></span>
</p>
</div>
好党课网提供党支部“三会一课”制度模板供会员免费下载,作品格式为DOC。更多精彩公文范文素材,尽在好党课网。
标签:党支部“三会一课”制度,党支部“三会一课”制度
标签:党支部“三会一课”制度,党支部“三会一课”制度
本网站所有作品均是用户自行上传分享,仅供网友学习交流。若您的权利被侵害,请联系客服。
- 编号 11557992
- 大小 41.311KB
- 页数 共4页
- 软件 Word 查看教程
按
+
收藏好党课网
节省您50%的设计时间
版权声明:
此作品是由好党课网签约设计师设计上传,仅限个人学习分享使用,请勿作他用。人物肖像,字体及音频如需商用需第三方额外授权;
好党课网尊重知识产权,如知识产权权利人认为平台内容涉嫌侵权,可通过邮件:1329633930@qq.com提出书面通知,我们将及时处理。
对作品中含有的国旗、国徽等政治图案不享有权利,仅作为作品整体效果的示例展示,禁止商用。另外您必须遵循相关法律法规规定的使用范围和使用方式,禁止以任何形式歪曲、篡改。
此作品是由好党课网签约设计师设计上传,仅限个人学习分享使用,请勿作他用。人物肖像,字体及音频如需商用需第三方额外授权;
好党课网尊重知识产权,如知识产权权利人认为平台内容涉嫌侵权,可通过邮件:1329633930@qq.com提出书面通知,我们将及时处理。
对作品中含有的国旗、国徽等政治图案不享有权利,仅作为作品整体效果的示例展示,禁止商用。另外您必须遵循相关法律法规规定的使用范围和使用方式,禁止以任何形式歪曲、篡改。


