中华人民共和国保守国家秘密法(1988年9月5日第七届全国人民代表大会常务委员会第三次会议通过 2010年4月29日第十一届全国人民代表大会常务委员会第十四次会议第一次修订 2024年2月27日第十四届全国人民代表大会常务委员会第八次会议第二次修订)
目录
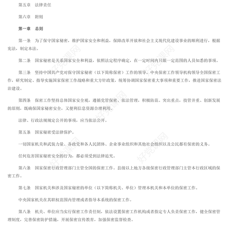
第一章 总则
第二章 国家秘密的范围和密级
第三章 保密制度
第四章 监督管理
第五章 法律责任
第六章 附则
第一章 总则
第一条 为了保守国家秘密,维护国家安全和利益,保障改革开放和社会主义现代化建设事业的顺利进行,根据宪法,制定本法。
第二条 国家秘密是关系国家安全和利益,依照法定程序确定,在一定时间内只限一定范围的人员知悉的事项。
第三条 坚持中国共产党对保守国家秘密(以下简称保密)工作的领导。中央保密工作领导机构领导全国保密工作,研究制定、指导实施国家保密工作战略和重大方针政策,统筹协调国家保密重大事项和重要工作,推进国家保密法治建设。
第四条 保密工作坚持总体国家安全观,遵循党管保密、依法管理,积极防范、突出重点,技管并重、创新发展的原则,既确保国家秘密安全,又便利信息资源合理利用。
法律、行政法规规定公开的事项,应当依法公开。
第五条 国家秘密受法律保护。
一切国家机关和武装力量、各政党和各人民团体、企业事业组织和其他社会组织以及公民都有保密的义务。
任何危害国家秘密安全的行为,都必须受到法律追究。
第六条 国家保密行政管理部门主管全国的保密工作。县级以上地方各级保密行政管理部门主管本行政区域的保密工作。
第七条 国家机关和涉及国家秘密的单位(以下简称机关、单位)管理本机关和本单位的保密工作。
中央国家机关在其职权范围内管理或者指导本系统的保密工作。
第八条 机关、单位应当实行保密工作责任制,依法设置保密工作机构或者指定专人负责保密工作,健全保密管理制度,完善保密防护措施,开展保密宣传教育,加强保密监督检查。
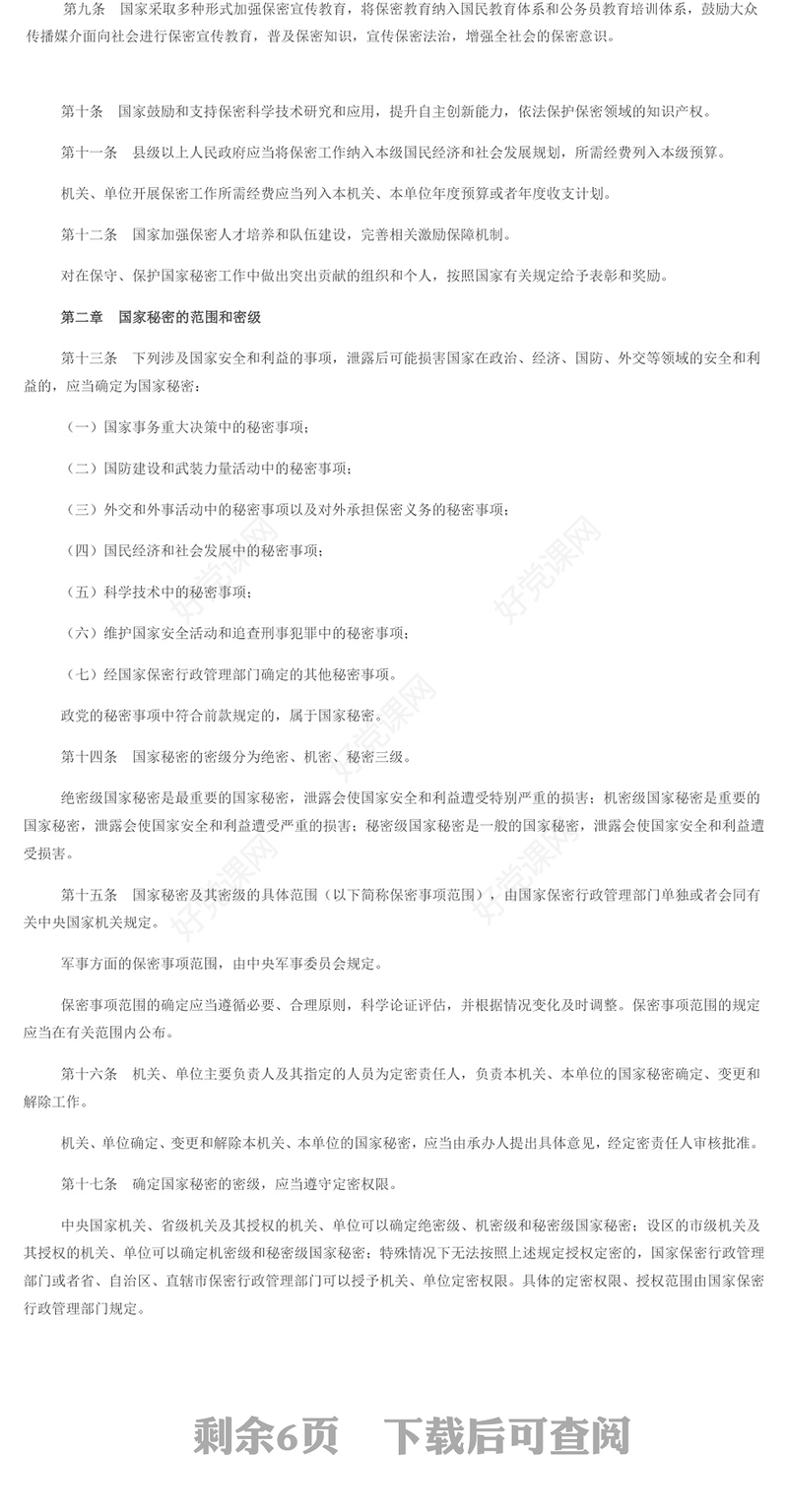
第九条 国家采取多种形式加强保密宣传教育,将保密教育纳入国民教育体系和公务员教育培训体系,鼓励大众传播媒介面向社会进行保密宣传教育,普及保密知识,宣传保密法治,增强全社会的保密意识。
第十条 国家鼓励和支持保密科学技术研究和应用,提升自主创新能力,依法保护保密领域的知识产权。
第十一条 县级以上人民政府应当将保密工作纳入本级国民经济和社会发展规划,所需经费列入本级预算。
机关、单位开展保密工作所需经费应当列入本机关、本单位年度预算或者年度收支计划。
第十二条 国家加强保密人才培养和队伍建设,完善相关激励保障机制。
对在保守、保护国家秘密工作中做出突出贡献的组织和个人,按照国家有关规定给予表彰和奖励。
第二章 国家秘密的范围和密级
第十三条 下列涉及国家安全和利益的事项,泄露后可能损害国家在政治、经济、国防、外交等领域的安全和利益的,应当确定为国家秘密:
(一)国家事务重大决策中的秘密事项;
(二)国防建设和武装力量活动中的秘密事项;
(三)外交和外事活动中的秘密事项以及对外承担保密义务的秘密事项;
(四)国民经济和社会发展中的秘密事项;
(五)科学技术中的秘密事项;
(六)维护国家安全活动和追查刑事犯罪中的秘密事项;
(七)经国家保密行政管理部门确定的其他秘密事项。
政党的秘密事项中符合前款规定的,属于国家秘密。
第十四条 国家秘密的密级分为绝密、机密、秘密三级。
绝密级国家秘密是最重要的国家秘密,泄露会使国家安全和利益遭受特别严重的损害;机密级国家秘密是重要的国家秘密,泄露会使国家安全和利益遭受严重的损害;秘密级国家秘密是一般的国家秘密,泄露会使国家安全和利益遭受损害。
第十五条 国家秘密及其密级的具体范围(以下简称保密事项范围),由国家保密行政管理部门单独或者会同有关中央国家机关规定。
......
标签:时尚大气学习《保守国家秘密法》PPT课件(讲稿)
- 编号 12264224
- 大小 21.6 KB
- 页数 共8页
- 软件 Word 查看教程
按
+
收藏好党课网
节省您50%的设计时间
此作品是由好党课网签约设计师设计上传,仅限个人学习分享使用,请勿作他用。人物肖像,字体及音频如需商用需第三方额外授权;
好党课网尊重知识产权,如知识产权权利人认为平台内容涉嫌侵权,可通过邮件:1329633930@qq.com提出书面通知,我们将及时处理。
对作品中含有的国旗、国徽等政治图案不享有权利,仅作为作品整体效果的示例展示,禁止商用。另外您必须遵循相关法律法规规定的使用范围和使用方式,禁止以任何形式歪曲、篡改。


