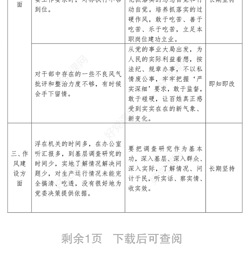
“不忘初心、牢记使命“主题教育”检视问题清单及整改台账(个人)问题类型问题清单整改措施完成时限一、思想建设方面放松了思想理论武装,个体学习意识有所淡化,缺乏自觉性、系统性、深刻性,有时学习是为了应付,自觉主动抽时间静下心来学习比较少。下大力气提高理论学习质量,把理论武装作为一种政治责任和政治追求,深入学习贯彻新时代中国特色社会主义思想,学原文、悟原理,坚持系统学、深入学、跟进学,坚持学而信、学而思、学而行,深刻领悟蕴含其中的理论观点、精神实质和科学方法,着力把理论学习成果转化为谋划工作的具体思路、破解难题的措施办法、推动发展的实际成效。长期坚持理论联系实际思考问题不深入,一些方面甚至存在学用脱节的现象,没有完全做到用党的创新理论成果武装头脑、指导实践、推动工作。意识形态方面,能严格要求自己和下属并坚决执行,但对外的人和事斗争精神不强。发扬斗争精神,增强斗争本领,主动投身到各种斗争中去,在大是大非面前敢于亮剑,在矛盾冲突面前敢于迎难而上,在危机困难面前敢于挺身而出,在歪风邪气面前敢于坚决斗争。即知即改并长期坚持二、政治建设方面大局意识不够强,有的班子成员只考虑职责范围内的工作,对职责范围外的工作考虑较少,缺乏团结共事、协同作战的意识。工作中多沟通多协商,统一思想,统一意志。性格上有矛盾,要讲境界、讲风格,凡事从大局出发,个人服从组织,个性服从党性。同时,自觉维护班子团结,不说不利于团结的话,不做不利于团结的事,下属服从领导,个人服从组织。即知即改在贯彻落实中央决策部署和省委工作要求时,对标执行不够到位。坚持把抓落实作为衡量增强“四个意识”、坚定“四个自信”、做到“两个维护”的首要标准,不断强化抓落实的思想自觉和行动自觉。培养抓落实的过硬作风,敢于吃苦、善于吃苦、乐于吃苦,立足本职岗位建功立业。长期坚持对干部中存在的一些不良风气批评和整治力度不够,有时候会手下留情。从党的事业大局出发,为人民的实际利益着想,按法纪、规章办事,不以私情废公事,牢牢把握‘严实深细’要求,敢于监督,敢于碰硬,让百姓真正感受到实实在在的新气象、新变化。即知即改三、作风建设方面浮在机关的时间多,在办公室听汇报多,到基层调查研究的时间少,实地了解情况解决问题少,对生产运行情况未能完全搞清、吃透,没有很好地为党委决策提供依据。要把调查研究作为基本功,深入基层、深入群众、深入实际,了解情况、问计于民,听实话、察实情、收实效。长期坚持三、作风建设方面谈心谈话制度坚持的不够好,与基层干部交流少,没有及时倾听他们的心声诉求、掌握他们的思想动态,有官僚主义和形式主义倾向。坚持谈心谈话制度,推动党员干部直接交流思想感情,凝聚共识与力量,密切上下关系、干群关系,增进队伍团结稳定。即知即改并长期坚持四、能力建设方面随着年龄的增长和环境的变化,逐渐放松了自我要求,纪律意识有所淡化,干事创业劲头不足。工作上要求过得去的多,要求过得硬的少。坚持把全部心思和精力用到干事创业上,抛开私心杂念和功利心态,沉下心来、稳住心神,全神贯注、倾力而为,稳扎稳打、精耕细作,不落实到位不撒手,不抓出成效不收兵。长期坚持思想不够解放,改革创新意识不强,有时存在安于现状、得过且过的思想。围绕转变发展思路解放思想,以新发展理念为引领,聚焦推进高质量发展,聚焦重振发展雄风,科学谋划本地本部门改革发展思路,克服传统路径依赖,突破传统发展模式,打好发展组合拳。长期坚持五、廉政建设方面清风正气的力度还不够,对少数干部身上出现的办事糊涂、推诿扯皮、不思进取、无所用心等问题,看到了,指出了,但公开批评和从严整治还不够。把整治形式主义、官僚主义作为一项重要的政治任务,作为正风肃纪、反对“四风”的首要任务、长期任务,摆在更加突出位置,下定打攻坚战的决心,着力解决突出问题。长期坚持全面从严治党抓的还不严。全面从严治党主体责任落实上,压力传导多为说教、要求,实际落实中对党员领导干部监督问责还不够。提高政治站位,做到工作职责和掌握的权力管到哪里,党风廉政建设的职责就延伸到哪里,坚决做到不甩手、不缩手,形成责任互联互通、压力传导通畅、大家齐抓共管的合力。长期坚持
好党课网提供主题教育检视问题清单及整改台账公文材料模板供会员免费下载,作品格式为DOC。更多精彩公文范文素材,尽在好党课网。
标签:主题教育检视问题清单及整改台账,公文材料,公文材料,公文范例,领导述职报告,机关公文写作
标签:主题教育检视问题清单及整改台账,公文材料,公文材料,公文范例,领导述职报告,机关公文写作
本网站所有作品均是用户自行上传分享,仅供网友学习交流。若您的权利被侵害,请联系客服。
- 编号 11535431
- 大小 41.319KB
- 页数 共3页
- 软件 Word 查看教程
按
+
收藏好党课网
节省您50%的设计时间
好党课网仅对作品中独创性部分享有权利。对作品中含有的国旗、国徽等政治图案不享有权利,仅作为作品整体效果的示例展示,禁止商用。另外您必须遵循相关法律法规规定的使用范围和使用方式,禁止以任何形式歪曲、篡改。


