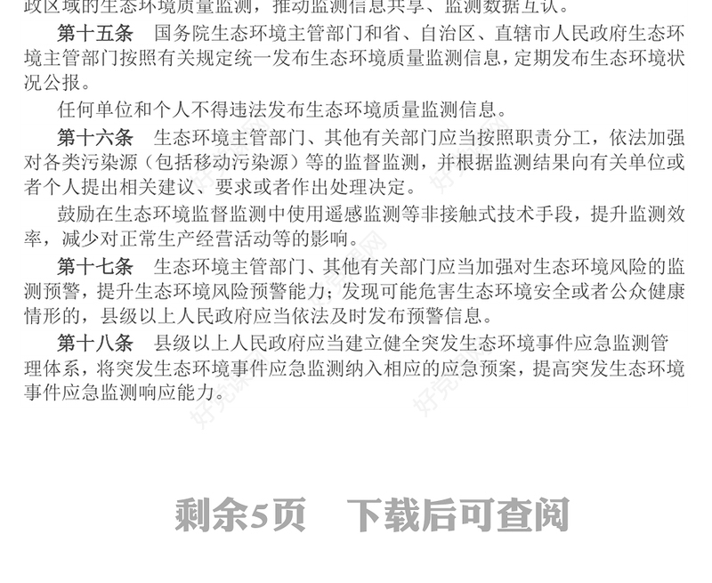
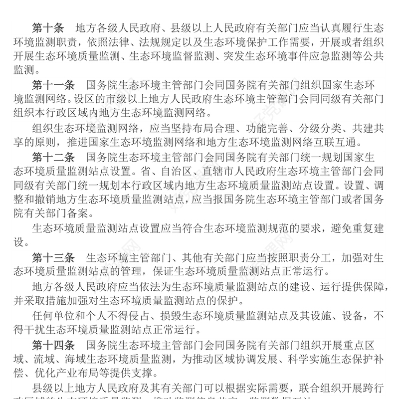
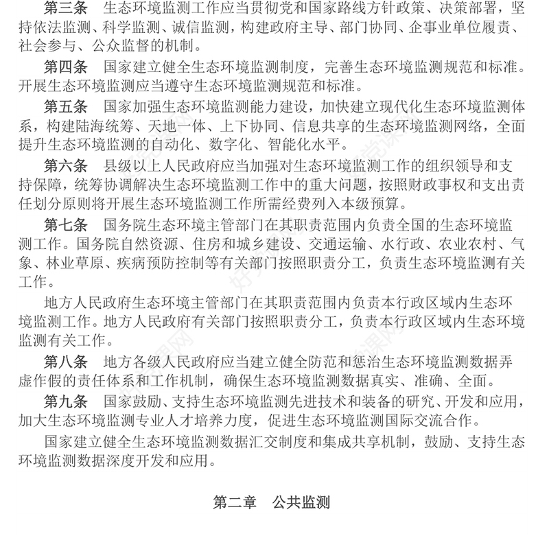
生态环境监测条例 第一章 总 则 第一条 为了规范生态环境监测活动,提升生态环境监测能力和水平,保障 生态环境监测数据质量,更好发挥生态环境监测在支撑生态文明和美丽中国建设、 服务经济社会高质量发展中的重要作用,根据有关法律,制定本条例。 第二条 在中华人民共和国领域及管辖的其他海域开展生态环境监测及其 相关活动,适用本条例。法律、行政法规另有规定的,依照其规定。 本条例所称生态环境监测,包括政府及其有关部门为履行生态环境保护等职 责开展或者组织开展的生态环境监测(以下统称公共监测),以及负有法定监测 义务的企业事业单位和其他生产经营者(以下统称企事业单位)就其相关活动对 生态环境的影响开展的自行监测。 第三条 生态环境监测工作应当贯彻党和国家路线方针政策、决策部署,坚 持依法监测、科学监测、诚信监测,构建政府主导、部门协同、企事业单位履责、 社会参与、公众监督的机制。 第四条 国家建立健全生态环境监测制度,完善生态环境监测规范和标准。 开展生态环境监测应当遵守生态环境监测规范和标准。 第五条 国家加强生态环境监测能力建设,加快建立现代化生态环境监测体 系,构建陆海统筹、天地一体、上下协同、信息共享的生态环境监测网络,全面 提升生态环境监测的自动化、数字化、智能化水平。 第六条 县级以上人民政府应当加强对生态环境监测工作的组织领导和支 持保障,统筹协调解决生态环境监测工作中的重大问题,按照财政事权和支出责 任划分原则将开展生态环境监测工作所需经费列入本级预算。 第七条 国务院生态环境主管部门在其职责范围内负责全国的生态环境监 测工作。国务院自然资源、住房和城乡建设、交通运输、水行政、农业农村、气 象、林业草原、疾病预防控制等有关部门按照职责分工,负责生态环境监测有关 工作。 地方人民政府生态环境主管部门在其职责范围内负责本行政区域内生态环 境监测工作。地方人民政府有关部门按照职责分工,负责本行政区域内生态环境 监测有关工作。 第八条 地方各级人民政府应当建立健全防范和惩治生态环境监测数据弄 虚作假的责任体系和工作机制,确保生态环境监测数据真实、准确、全面。 第九条 国家鼓励、支持生态环境监测先进技术和装备的研究、开发和应用, 加大生态环境监测专业人才培养力度,促进生态环境监测国际交流合作。 国家建立健全生态环境监测数据汇交制度和集成共享机制,鼓励、支持生态 环境监测数据深度开发和应用。 第二章 公共监测 第十条 地方各级人民政府、县级以上人民政府有关部门应当认真履行生态 环境监测职责,依照法律、法规规定以及生态环境保护工作需要,开展或者组织 开展生态环境质量监测、生态环境监督监测、突发生态环境事件应急监测等公共 监测。 第十一条 国务院生态环境主管部门会同国务院有关部门组织国家生态环 境监测网络。设区的市级以上地方人民政府生态环境主管部门会同同级有关部门 组织本行政区域内地方生态环境监测网络。 组织生态环境监测网络,应当坚持布局合理、功能完善、分级分类、共建共 享的原则,推进国家生态环境监测网络和地方生态环境监测网络互联互通。 第十二条 国务院生态环境主管部门会同国务院有关部门统一规划国家生 态环境质量监测站点设置。省、自治区、直辖市人民政府生态环境主管部门会同 同级有关部门统一规划本行政区域内地方生态环境质量监测站点设置。设置、调 整和撤销地方生态环境质量监测站点,应当报国务院生态环境主管部门或者国务 院有关部门备案。 生态环境质量监测站点设置应当符合生态环境监测规范的要求,避免重复建 设。 第十三条 生态环境主管部门、其他有关部门应当按照职责分工,加强对生 态环境质量监测站点的管理,保证生态环境质量监测站点正常运行。 地方各级人民政府应当依法为生态环境质量监测站点的建设、运行提供保障, 并采取措施加强对生态环境质量监测站点的保护。 任何单位和个人不得侵占、损毁生态环境质量监测站点及其设施、设备,不 得干扰生态环境质量监测站点正常运行。 第十四条 国务院生态环境主管部门会同国务院有关部门组织开展重点区 域、流域、海域生态环境质量监测,为推动区域协调发展、科学实施生态保护补 偿、优化产业布局等提供支撑。 县级以上地方人民政府及其有关部门可以根据实际需要,联合组织开展跨行 政区域的生态环境质量监测,推动监测信息共享、监测数据互认。 第十五条 国务院生态环境主管部门和省、自治区、直辖市人民政府生态环 境主管部门按照有关规定统一发布生态环境质量监测信息,定期发布生态环境状 况公报。 任何单位和个人不得违法发布生态环境质量监测信息。 第十六条 生态环境主管部门、其他有关部门应当按照职责分工,依法加强 对各类污染源(包括移动污染源)等的监督监测,并根据监测结果向有关单位或 者个人提出相关建议、要求或者作出处理决定。 鼓励在生态环境监督监测中使用遥感监测等非接触式技术手段,提升监测效 率,减少对正常生产经营活动等的影响。 第十七条 生态环境主管部门、其他有关部门应当加强对生态环境风险的监 测预警,提升生态环境风险预警能力;发现可能危害生态环境安全或者公众健康 情形的,县级以上人民政府应当依法及时发布预警信息。 第十八条 县级以上人民政府应当建立健全突发生态环境事件应急监测管 理体系,将突发生态环境事件应急监测纳入相应的应急预案,提高突发生态环境 事件应急监测响应能力。 突发生态环境事件发生后,生态环境主管部门和其他有关部门应当根据应急 处置工作统一部署开展应急监测。突发生态环境事件应急处置工作结束后,有关 人民政府应当立即组织评估事件造成的环境影响和损失,并及时将评估结果向社 会公布。 第十九条 地方各级人民政府、县级以上人民政府有关部门工作人员不得以 任何方式对公共监测数据弄虚作假或者明示、暗示有关单位、个人对公共监测数 据弄虚作假,不得对依法履行职责或者拒绝、抵制监测违法行为的单位、个人打 击报复。 第三章 自行监测 第二十条 企事业单位对其生产经营等活动中污染物、温室气体等的排放情 况以及建设项目、突发生态环境事件等对生态环境的影响,依照法律、法规规定 开展自行监测。 第二十一条 开展自行监测应当按照生态环境监测有关规范和标准制定监 测方案,明确监测点位设置、监测指标、监测频次、监测方式等。 自行监测的主要监测点位应当按照规定安装、使用可以获取监测活动过程和 监测设备运行情况的视频监控设备,并与生态环境主管部门或者其他有关部门联 网。 第二十二条 开展自行监测应当使用符合国家标准和规范的监测设备,并对 监测设备进行经常性维护、保养和定期检定、校准,保证监测设备正常运行。 第二十三条 依照法律、法规规定应当安装、使用自动监测设备的企事业单 位,其自动监测设备应当与生态环境主管部门联网。 企事业单位发现自动监测设备传输数据异常的,应当及时报告生态环境主管 部门,并对自动监测设备进行检查、修复。 第二十四条 采用手工监测方式开展自行监测的,应当如实记录手工监测期 间的生产负荷、污染防治设施运行情况等工况,确保监测数据具有代表性。 第二十五条 企事业单位应当建立健全监测数据质量管理制度。企事业单位 及其负责人对监测数据的真实性、准确性负责。 企事业单位不得实施或者明示、暗示有关单位、个人实施下列对监测数据弄 虚作假的行为: (一)未实际开展监测,直接出具监测报告; (二)篡改、伪造原始监测记录、监测数据; (三)故意漏检监测项目或者改变监测条件; (四)调换监测样品或者擅自改变采样点位、时间等,干扰采样环境或者采 样活动; (五)通过不正常运行、破坏监测设备,擅自修改监测设备参数设置,虚假 标记自动监测设备状况或者生产设施、污染防治设施工况,或者使用作弊工具等 手段,使监测数据失真; (六)其他对监测数据弄虚作假的行为。 第二十六条 企事业单位应当依照法律、法规规定的期限保存自行监测的原 始监测记录;法律、法规没有规定保存期限的,原始监测记录至少保存5 年。 企事业单位应当依法公开自行监测相关信息,接受社会监督。 第四章 技术服务机构 第二十七条 政府及其有关部门、企事业单位可以委托依法设立的技术服务 机构开展生态环境监测相关服务(以下简称监测服务)。 第二十八条 开展监测服务的技术服务机构应当具备相应的设施设备、技术 能力、技术人员和管理能力,并按照规定向生态环境主管部门备案。其中从事检 验检测活动的,应当依法取得检验检测机构资质认定。 技术服务机构办理备案,应当向生态环境主管部门提交书面承诺,书面承诺 应当包括其设施设备、技术能力、技术人员、管理能力方面的信息,技术服务机 构对信息的真实性负责。 生态环境主管部门应当将备案的技术服务机构及其书面承诺、业务范围等向 社会公布,并提供备案信息查询服务。 技术服务机构具体管理办法由国务院生态环境主管部门会同国务院有关部 门制定。 第二十九条 技术服务机构不得超出其业务范围接受委托,不得违反约定将 受托业务转委托。 技术服务机构应当独立、客观、公正开展监测服务,不得同时接受可能存在 利益冲突的委托。 第三十条 技术服务机构接受委托开展监测服务,应当遵守生态环境监测规 范和标准。 委托单位及其有关人员应当配合技术服务机构开展监测服务,并提供必要的 便利和条件。 委托单位应当按规定对技术服务机构监测服务活动加强监督。 第三十一条 技术服务机构接受委托开展生态环境监测设备运行维护,应当 建立运行维护记录制度;对发现的影响生态环境监测设备正常运行的问题,应当 及时处理,不得隐瞒。 第三十二条 接受委托开展监测服务的技术服务机构应当建立监测数据质 量管理制度,不得以任何方式对监测数据弄虚作假。 本条例第二十五条的规定,适用于接受委托开展监测服务的技术服务机构。 技术服务机构及其负责人对技术服务机构出具的监测数据的真实性、准确性 负责。 第三十三条 接受委托开展监测服务的技术服务机构应当按照规定保存其 开展业务的相关数据、报告、记录以及委托合同等材料,保证业务活动全过程可 追溯。 第五章 监督管理 第三十四条 国务院生态环境主管部门推动通过生态环境监测管理服务平 台开展监测数据报送、技术服务机构备案、相关信息公布等管理与服务,并与国 务院有关部门建立信息共享机制。 第三十五条 生态环境主管部门、其他有关部门应当按照职责分工,加强对 生态环境监测活动的监督检查。生态环境主管部门、其他有关部门应当加强协调 配合,能够联合检查的实行联合检查,鼓励通过非现场检查、使用非接触式技术 手段开展监督检查。 生态环境主管部门、其他有关部门根据需要对企事业单位、技术服务机构及 相关场所等进行现场检查的,可以要求有关单位、个人就相关事项作出说明,查 阅、复制相关资料,查询、检查相关信息系统,查封涉嫌违法的相关设备、场所 等,并可以开展现场监测。有关单位、个人应当予以配合,不得拒绝、阻碍。 检查人员对检查中知悉的国家秘密、工作秘密、商业秘密、个人隐私和个人 信息,依法负有保密义务。 第三十六条 国务院生态环境主管部门会同国务院有关部门建立生态环境 监测信用评价制度,依法依规将相关违法违规行为记入信用记录,纳入全国信用 信息共享平台。 第三十七条 生态环境主管部门根据技术服务机构的规模、技术能力、技术 人员水平、管理能力、信用状况等,对技术服务机构实行分级分类监管,引导技 术服务机构规模化发展,提升专业化水平和市场公信力。 第三十八条 生态环境监测相关行业组织应当建立健全行业规范,加强行业 自律管理,促进行业健康发展。 第三十九条 任何单位和个人对违反本条例规定的行为,有权向生态环境主 管部门和其他有关部门举报。接到举报的部门应当依法及时处理。 第六章 法律责任 第四十条 侵占、损毁生态环境质量监测站点及其设施、设备,或者干扰生 态环境质量监测站点正常运行的,由生态环境主管部门或者其他有关部门依据职 责责令改正,处2 万元以上20 万元以下的罚款。 第四十一条 地方各级人民政府、县级以上人民政府有关部门工作人员有下 列情形之一的,依法给予处分,并予以通报: (一)对公共监测数据弄虚作假或者明示、暗示有关单位、个人对公共监测 数据弄虚作假; (二)对依法履行职责或者拒绝、抵制监测违法行为的单位、个人打击报复; (三)其他滥用职权、玩忽职守、徇私舞弊的情形。 第四十二条 企事业单位在开展自行监测中有下列情形之一的,由生态环境 主管部门或者其他有关部门依据职责责令改正,处2 万元以上20 万元以下的罚 款;拒不改正的,责令停产停业: (一)不遵守生态环境监测规范或者标准,导致监测数据失真; (二)使用不符合国家标准或者规范的监测设备,或者未对监测设备进行经 常性维护、保养或者定期检定、校准; (三)未按照规定在主要监测点位安装、使用视频监控设备; (四)未按照规定安装、使用自动监测设备,或者发现自动监测设备传输数 据异常未及时报告并对自动监测设备进行检查、修复; (五)主要监测点位视频监控设备或者自动监测设备未与生态环境主管部门 或者其他有关部门联网; (六)未记录或者未如实记录手工监测期间的生产负荷、污染防治设施运行 情况等工况; (七)未建立监测数据质量管理制度; (八)未保存或者未按照规定期限保存原始监测记录; (九)未依法公开或者不如实公开自行监测相关信息。 生态环境主管部门或者其他有关部门发现企事业单位使用的监测设备不符 合国家标准或者规范的,除依照前款规定对企事业单位予以处罚外,可以将该设 备有关情况以及其生产者、销售者向社会公布,并通报市场监督管理部门,由市 场监督管理部门对生产者、销售者依法处理。 第四十三条 技术服务机构有下列情形之一的,由生态环境主管部门责令改 正,处2 万元以上20 万元以下的罚款;有违法所得的,没收违法所得;拒不改 正的,责令停业: (一)不具备相应的设施设备、技术能力、技术人员、管理能力; (二)未按照规定备案; (三)超出其业务范围接受委托,违反约定将受托业务转委托,或者同时接 受可能存在利益冲突的委托; (四)开展监测服务不遵守生态环境监测规范或者标准,导致监测数据失真; (五)开展生态环境监测设备运行维护未建立运行维护记录制度,或者隐瞒、 不及时处理发现的影响生态环境监测设备正常运行的问题; (六)未建立监测数据质量管理制度; (七)未按照规定保存其开展业务的相关数据、报告、记录、委托合同等材 料。 第四十四条 企事业单位实施或者明示、暗示有关单位、个人对监测数据弄 虚作假的,由生态环境主管部门或者其他有关部门依据职责责令改正,处1
好党课网提供《生态环境监测条例》PPT法律法规课件(讲稿)模板供会员免费下载,作品格式为docx。更多精彩素材,尽在好党课网。
标签:《生态环境监测条例》PPT法律法规课件(讲稿)
标签:《生态环境监测条例》PPT法律法规课件(讲稿)
本网站所有作品均是用户自行上传分享,仅供网友学习交流。若您的权利被侵害,请联系客服。
- 编号 12269908
- 大小 20.6 KB
- 页数 共7页
- 软件 Word 查看教程
按
+
收藏好党课网
节省您50%的设计时间
版权声明:
此作品是由好党课网签约设计师设计上传,仅限个人学习分享使用,请勿作他用。人物肖像,字体及音频如需商用需第三方额外授权;
好党课网尊重知识产权,如知识产权权利人认为平台内容涉嫌侵权,可通过邮件:1329633930@qq.com提出书面通知,我们将及时处理。
对作品中含有的国旗、国徽等政治图案不享有权利,仅作为作品整体效果的示例展示,禁止商用。另外您必须遵循相关法律法规规定的使用范围和使用方式,禁止以任何形式歪曲、篡改。
此作品是由好党课网签约设计师设计上传,仅限个人学习分享使用,请勿作他用。人物肖像,字体及音频如需商用需第三方额外授权;
好党课网尊重知识产权,如知识产权权利人认为平台内容涉嫌侵权,可通过邮件:1329633930@qq.com提出书面通知,我们将及时处理。
对作品中含有的国旗、国徽等政治图案不享有权利,仅作为作品整体效果的示例展示,禁止商用。另外您必须遵循相关法律法规规定的使用范围和使用方式,禁止以任何形式歪曲、篡改。


