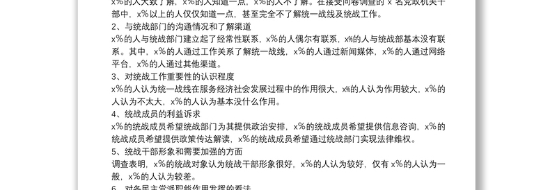
好党课网提供调研报告:新形势下基层统战工作存在的问题及建议模板供会员免费下载,作品格式为docx。更多精彩报告素材,尽在好党课网。
标签:调研报告:新形势下基层统战工作存在的问题及建议
标签:调研报告:新形势下基层统战工作存在的问题及建议
本网站所有作品均是用户自行上传分享,仅供网友学习交流。若您的权利被侵害,请联系客服。
- 编号 12138889
- 大小 14.0 KB
- 页数 共3页
- 软件 Word 查看教程
按
+
收藏好党课网
节省您50%的设计时间
好党课网仅对作品中独创性部分享有权利。对作品中含有的国旗、国徽等政治图案不享有权利,仅作为作品整体效果的示例展示,禁止商用。另外您必须遵循相关法律法规规定的使用范围和使用方式,禁止以任何形式歪曲、篡改。


