严防纪法红线 杜绝酒驾醉驾
“生命无价,拒绝酒驾”,这不仅是一句口号,更是对生命的敬畏,对法律的尊重。让我们一起学习关于酒驾醉驾的法纪知识,时刻铭记这一纪律红线,守护自己与他人的生命安全和幸福。
一、什么是酒驾醉驾?
饮酒驾车是指车辆驾驶人员血液中的酒精含量大于或者等于20mg/100ml,小于80mg/100ml的驾驶行为。
醉酒驾车是指车辆驾驶人员血液中的酒精含量大于或者等于80mg/100ml的驾驶行为。
二、酒驾醉驾将受到哪些处分?
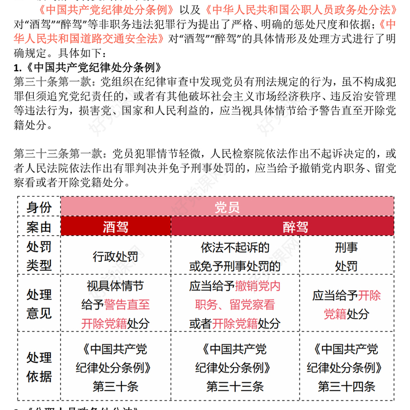
《中国共产党纪律处分条例》以及《中华人民共和国公职人员政务处分法》对“酒驾”“醉驾”等非职务违法犯罪行为提出了严格、明确的惩处尺度和依据;《中华人民共和国道路交通安全法》对“酒驾”“醉驾”的具体情形及处理方式进行了明确规定。具体如下:
1.《中国共产党纪律处分条例》
第三十条第一款:党组织在纪律审查中发现党员有刑法规定的行为,虽不构成犯罪但须追究党纪责任的,或者有其他破坏社会主义市场经济秩序、违反治安管理等违法行为,损害党、国家和人民利益的,应当视具体情节给予警告直至开除党籍处分。
第三十三条第一款:党员犯罪情节轻微,人民检察院依法作出不起诉决定的,或者人民法院依法作出有罪判决并免予刑事处罚的,应当给予撤销党内职务、留党察看或者开除党籍处分。
/
2.《公职人员政务处分法》
第四十一条:公职人员有其他违法行为,影响公职人员形象,损害国家和人民利益的,可以根据情节轻重给予相应政务处分。
3.《道路交通安全法》
第九十一条:饮酒后驾驶机动车的,处暂扣六个月机动车驾驶证,并处一千元以上二千元以下罚款。
因饮酒后驾驶机动车被处罚,再次饮酒后驾驶机动车的,处十日以下拘留,并处一千元以上二千元以下罚款,吊销机动车驾驶证。
醉酒驾驶机动车的,由公安机关交通管理部门约束至酒醒,吊销机动车驾驶证,依法追究刑事责任;五年内不得重新取得机动车驾驶证。
饮酒后或者醉酒驾驶机动车发生重大交通事故,构成犯罪的,依法追究刑事责任,并由公安机关交通管理部门吊销机动车驾驶证,终生不得重新取得机动车驾驶证。
三、酒驾醉驾常见认识误区有哪些?
隔餐、隔夜酒不算酒驾?
错!酒驾不以酒后时间长短界定,而是以血液酒精浓度专业测试结果为标准。即便饮酒后间隔时间超过一晚,但血液中仍含有大量酒精,有可能构成饮酒驾驶或醉驾,这就是我们通常所说的“隔餐醉”或“隔夜醉”。酒后24小时内尽量不要开车,避免因“隔夜酒”导致酒驾醉驾。
吃解酒药能通过酒驾检查?
错!醒酒药并不能起到快速降低体内酒精含量的效果,只能缓解酒后症状,人醒不代表酒醒,不能以此来躲避酒驾检查。
酒后挪车不算酒驾?
错!向社会开放通行的小区、单位内部道路、公共停车场、地下车库等均属于道路的范畴。只要机动车在道路上发生了物理上的位移,即可认为驾驶行为已经完成。所以,酒后在小区、停车场挪车的行为也属于酒驾。
搭乘酒驾车辆出事不用担责?
错!若明知驾驶员酒驾仍选择搭乘,或纵容其酒后驾车,需承担连带责任。在酒驾车辆发生事故的情况下,搭车者也需承担相应责任。在自己远离“酒驾”的同时,也要对身边酒驾人员及时劝阻。
酒后骑摩托车不属于酒驾?
错!二轮、三轮摩托车都属于机动车,和汽车一样,酒后驾驶摩托车一样受到相应处罚。
四、严查"杯中风险",斩断酒驾醉驾背后“四风”腐败链
酒驾醉驾,害人害己。不仅如此,酒局中可能藏着隐形“四风”及腐败问题。针对酒驾、醉驾问题,各级纪检监察机关和纪检监察机构既查清饮酒场所、参与人员和费用来源,也要查明背后是否存在违规公款吃喝、违规接受宴请等情况,深挖彻查“酒局”“饭局”背后作风和腐败问题,坚决斩断由风及腐的链条。
......
标签:党政风严防纪法红线杜绝酒驾醉驾PPT作风建设党课下载(讲稿)
- 编号 12269173
- 大小 235.3 KB
- 页数 共3页
- 软件 Word 查看教程
按
+
收藏好党课网
节省您50%的设计时间
此作品是由好党课网签约设计师设计上传,仅限个人学习分享使用,请勿作他用。人物肖像,字体及音频如需商用需第三方额外授权;
好党课网尊重知识产权,如知识产权权利人认为平台内容涉嫌侵权,可通过邮件:1329633930@qq.com提出书面通知,我们将及时处理。
对作品中含有的国旗、国徽等政治图案不享有权利,仅作为作品整体效果的示例展示,禁止商用。另外您必须遵循相关法律法规规定的使用范围和使用方式,禁止以任何形式歪曲、篡改。


