2023年
主题教育应知应会100条
1.主题教育的全称是什么?
学习贯彻习近平新时代中国特色社会主义思想主题教育。
2.开展这次主题教育,总要求是什么?
学思想、强党性、重实践、建新功。
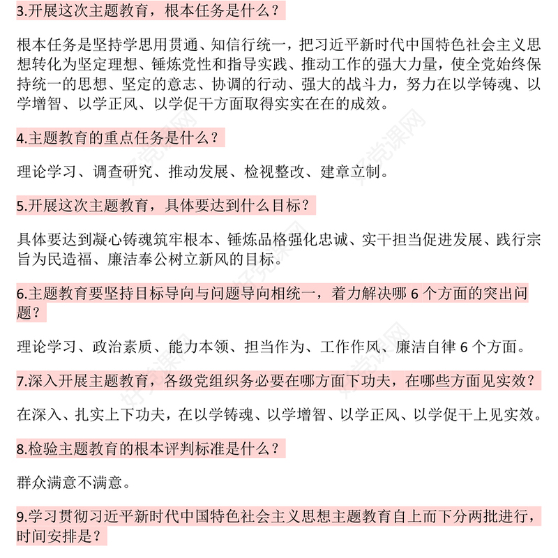
3.开展这次主题教育,根本任务是什么?
根本任务是坚持学思用贯通、知信行统一,把习近平新时代中国特色社会主义思想转化为坚定理想、锤炼党性和指导实践、推动工作的强大力量,使全党始终保持统一的思想、坚定的意志、协调的行动、强大的战斗力,努力在以学铸魂、以学增智、以学正风、以学促干方面取得实实在在的成效。
4.主题教育的重点任务是什么?
理论学习、调查研究、推动发展、检视整改、建章立制。
5.开展这次主题教育,具体要达到什么目标?
具体要达到凝心铸魂筑牢根本、锤炼品格强化忠诚、实干担当促进发展、践行宗旨为民造福、廉洁奉公树立新风的目标。
6.主题教育要坚持目标导向与问题导向相统一,着力解决哪6个方面的突出问题?
理论学习、政治素质、能力本领、担当作为、工作作风、廉洁自律6个方面。
7.深入开展主题教育,各级党组织务必要在哪方面下功夫,在哪些方面见实效?
在深入、扎实上下功夫,在以学铸魂、以学增智、以学正风、以学促干上见实效。
8.检验主题教育的根本评判标准是什么?
群众满意不满意。
9.学习贯彻习近平新时代中国特色社会主义思想主题教育自上而下分两批进行,时间安排是?
第一批从2023年4月开始,2023年8月基本结束;第二批从 2023年9月开始,2024年1月基本结束。
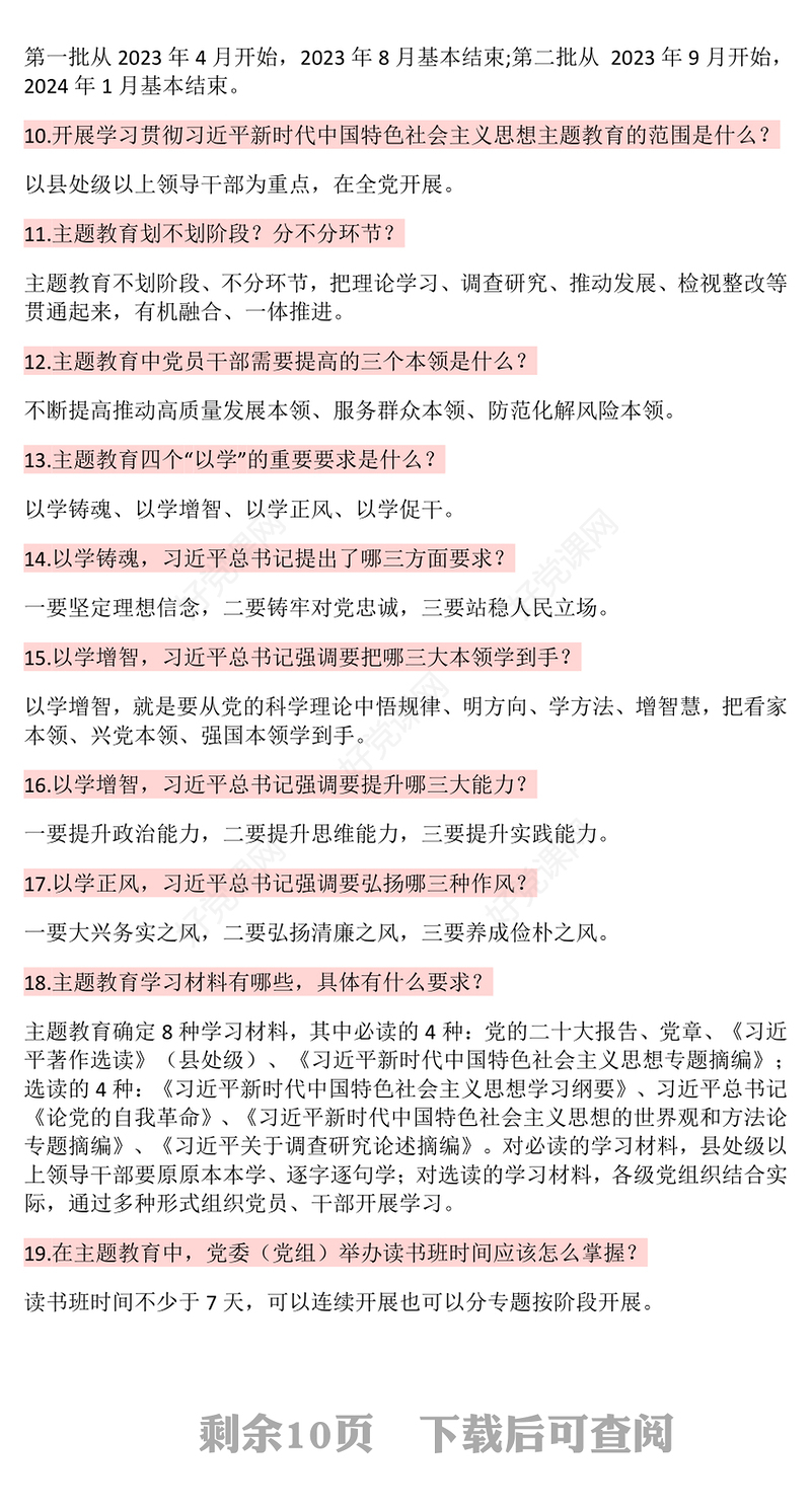
10.开展学习贯彻习近平新时代中国特色社会主义思想主题教育的范围是什么?
以县处级以上领导干部为重点,在全党开展。
11.主题教育划不划阶段?分不分环节?
主题教育不划阶段、不分环节,把理论学习、调查研究、推动发展、检视整改等贯通起来,有机融合、一体推进。
12.主题教育中党员干部需要提高的三个本领是什么?
不断提高推动高质量发展本领、服务群众本领、防范化解风险本领。
13.主题教育四个“以学”的重要要求是什么?
以学铸魂、以学增智、以学正风、以学促干。
14.以学铸魂,习近平总书记提出了哪三方面要求?
一要坚定理想信念,二要铸牢对党忠诚,三要站稳人民立场。
15.以学增智,习近平总书记强调要把哪三大本领学到手?
以学增智,就是要从党的科学理论中悟规律、明方向、学方法、增智慧,把看家本领、兴党本领、强国本领学到手。
16.以学增智,习近平总书记强调要提升哪三大能力?
一要提升政治能力,二要提升思维能力,三要提升实践能力。
17.以学正风,习近平总书记强调要弘扬哪三种作风?
一要大兴务实之风,二要弘扬清廉之风,三要养成俭朴之风。
18.主题教育学习材料有哪些,具体有什么要求?
主题教育确定8种学习材料,其中必读的4种:党的二十大报告、党章、《习近平著作选读》(县处级)、《习近平新时代中国特色社会主义思想专题摘编》;选读的4种:《习近平新时代中国特色社会主义思想学习纲要》、习近平总书记《论党的自我革命》、《习近平新时代中国特色社会主义思想的世界观和方法论专题摘编》、《习近平关于调查研究论述摘编》。对必读的学习材料,县处级以上领导干部要原原本本学、逐字逐句学;对选读的学习材料,各级党组织结合实际,通过多种形式组织党员、干部开展学习。
19.在主题教育中,党委(党组)举办读书班时间应该怎么掌握?
读书班时间不少于7天,可以连续开展也可以分专题按阶段开展。
20.大兴调查研究的重要意义是什么?
在全党大兴调查研究,是深入学习贯彻习近平新时代中国特色社会主义思想、感悟这一重要思想的真理力量和实践伟力的必然要求;是深刻领悟“两个确立”的决定性意义、坚决做到“两个维护”的具体实践;是应对新时代新征程前进路上的风浪考验、推进中国式现代化的有力举措;是时刻保持解决大党独有难题的清醒和坚定、回答“六个如何始终”的现实需要;是转变工作作风、密切联系群众、提高履职本领、强化责任担当的有效途径。
......
标签:100个主题教育知识点PPT简洁党员干部主题教育学习资料汇总课件(讲稿)
- 编号 12262644
- 大小 23.8 KB
- 页数 共12页
- 软件 Word 查看教程
按
+
收藏好党课网
节省您50%的设计时间
此作品是由好党课网签约设计师设计上传,仅限个人学习分享使用,请勿作他用。人物肖像,字体及音频如需商用需第三方额外授权;
好党课网尊重知识产权,如知识产权权利人认为平台内容涉嫌侵权,可通过邮件:1329633930@qq.com提出书面通知,我们将及时处理。
对作品中含有的国旗、国徽等政治图案不享有权利,仅作为作品整体效果的示例展示,禁止商用。另外您必须遵循相关法律法规规定的使用范围和使用方式,禁止以任何形式歪曲、篡改。


