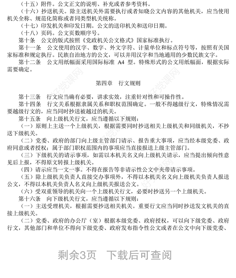
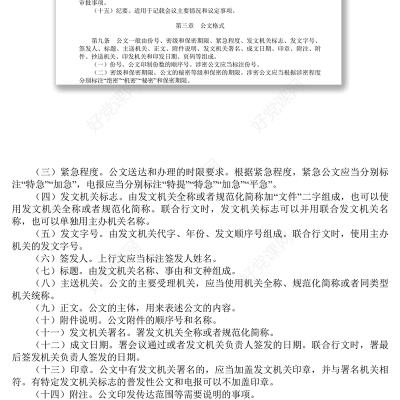
《党政机关公文处理工作条例》 第一章 总 则 第一条 为了适应中国共产党机关和国家行政机关(以下简称党政机关)工作需要,推进党政机关公文处理工作科学化、制度化、规范化,制定本条例。 第二条 本条例适用于各级党政机关公文处理工作。 第三条 党政机关公文是党政机关实施领导、履行职能、处理公务的具有特定效力和规范体式的文书,是传达贯彻党和国家的方针政策,公布法规和规章,指导、布置和商洽工作,请示和答复问题,报告、通报和交流情况等的重要工具。 第四条 公文处理工作是指公文拟制、办理、管理等一系列相互关联、衔接有序的工作。 第五条 公文处理工作应当坚持实事求是、准确规范、精简高效、安全保密的原则。 第六条 各级党政机关应当高度重视公文处理工作,加强组织领导,强化队伍建设,设立文秘部门或者由专人负责公文处理工作。 第七条 各级党政机关办公厅(室)主管本机关的公文处理工作,并对下级机关的公文处理工作进行业务指导和督促检查。 第二章 公文种类 第八条 公文种类主要有: (一)决议。适用于会议讨论通过的重大决策事项。 (二)决定。适用于对重要事项作出决策和部署、奖惩有关单位和人员、变更或者撤销下级机关不适当的决定事项。 (三)命令(令)。适用于公布行政法规和规章、宣布施行重大强制性措施、批准授予和晋升衔级、嘉奖有关单位和人员。 (四)公报。适用于公布重要决定或者重大事项。 (五)公告。适用于向国内外宣布重要事项或者法定事项。 (六)通告。适用于在一定范围内公布应当遵守或者周知的事项。 (七)意见。适用于对重要问题提出见解和处理办法。 (八)通知。适用于发布、传达要求下级机关执行和有关单位周知或者执行的事项,批转、转发公文。 (九)通报。适用于表彰先进、批评错误、传达重要精神和告知重要情况。 (十)报告。适用于向上级机关汇报工作、反映情况,回复上级机关的询问。 (十一)请示。适用于向上级机关请求指示、批准。 (十二)批复。适用于答复下级机关请示事项。 (十三)议案。适用于各级人民政府按照法律程序向同级人民代表大会或者人民代表大会常务委员会提请审议事项。 (十四)函。适用于不相隶属机关之间商洽工作、询问和答复问题、请求批准和答复审批事项。 (十五)纪要。适用于记载会议主要情况和议定事项。 第三章 公文格式 第九条 公文一般由份号、密级和保密期限、紧急程度、发文机关标志、发文字号、签发人、标题、主送机关、正文、附件说明、发文机关署名、成文日期、印章、附注、附件、抄送机关、印发机关和印发日期、页码等组成。 (一)份号。公文印制份数的顺序号。涉密公文应当标注份号。 (二)密级和保密期限。公文的秘密等级和保密的期限。涉密公文应当根据涉密程度分别标注“绝密”“机密”“秘密”和保密期限。 (三)紧急程度。公文送达和办理的时限要求。根据紧急程度,紧急公文应当分别标注“特急”“加急”,电报应当分别标注“特提”“特急”“加急”“平急”。 (四)发文机关标志。由发文机关全称或者规范化简称加“文件”二字组成,也可以使用发文机关全称或者规范化简称。联合行文时,发文机关标志可以并用联合发文机关名称,也可以单独用主办机关名称。 (五)发文字号。由发文机关代字、年份、发文顺序号组成。联合行文时,使用主办机关的发文字号。 (六)签发人。上行文应当标注签发人姓名。 (七)标题。由发文机关名称、事由和文种组成。 (八)主送机关。公文的主要受理机关,应当使用机关全称、规范化简称或者同类型机关统称。 (九)正文。公文的主体,用来表述公文的内容。 (十)附件说明。公文附件的顺序号和名称。 (十一)发文机关署名。署发文机关全称或者规范化简称。 (十二)成文日期。署会议通过或者发文机关负责人签发的日期。联合行文时,署最后签发机关负责人签发的日期。 (十三)印章。公文中有发文机关署名的,应当加盖发文机关印章,并与署名机关相符。有特定发文机关标志的普发性公文和电报可以不加盖印章。 (十四)附注。公文印发传达范围等需要说明的事项。 (十五)附件。公文正文的说明、补充或者参考资料。 (十六)抄送机关。除主送机关外需要执行或者知晓公文内容的其他机关,应当使用机关全称、规范化简称或者同类型机关统称。 (十七)印发机关和印发日期。公文的送印机关和送印日期。 (十八)页码。公文页数顺序号。 第十条 公文的版式按照《党政机关公文格式》国家标准执行。 第十一条 公文使用的汉字、数字、外文字符、计量单位和标点符号等,按照有关国家标准和规定执行。民族自治地方的公文,可以并用汉字和当地通用的少数民族文字。 第十二条 公文用纸幅面采用国际标准A4型。特殊形式的公文用纸幅面,根据实际需要确定。 第四章 行文规则 第十三条 行文应当确有必要,讲求实效,注重针对性和可操作性。 第十四条 行文关系根据隶属关系和职权范围确定。一般不得越级行文,特殊情况需要越级行文的,应当同时抄送被越过的机关。 第十五条 向上级机关行文,应当遵循以下规则: (一)原则上主送一个上级机关,根据需要同时抄送相关上级机关和同级机关,不抄送下级机关。 (二)党委、政府的部门向上级主管部门请示、报告重大事项,应当经本级党委、政府同意或者授权;属于部门职权范围内的事项应当直接报送上级主管部门。 (三)下级机关的请示事项,如需以本机关名义向上级机关请示,应当提出倾向性意见后上报,不得原文转报上级机关。 (四)请示应当一文一事。不得在报告等非请示性公文中夹带请示事项。 (五)除上级机关负责人直接交办事项外,不得以本机关名义向上级机关负责人报送公文,不得以本机关负责人名义向上级机关报送公文。 (六)受双重领导的机关向一个上级机关行文,必要时抄送另一个上级机关。 第十六条 向下级机关行文,应当遵循以下规则: (一)主送受理机关,根据需要抄送相关机关。重要行文应当同时抄送发文机关的直接上级机关。 (二)党委、政府的办公厅(室)根据本级党委、政府授权,可以向下级党委、政府行文,其他部门和单位不得向下级党委、政府发布指令性公文或者在公文中向下级党委、政府提出指令性要求。需经政府审批的具体事项,经政府同意后可以由政府职能部门行文,文中须注明已经政府同意。 (三)党委、政府的部门在各自职权范围内可以向下级党委、政府的相关部门行文。 (四)涉及多个部门职权范围内的事务,部门之间未协商一致的,不得向下行文;擅自行文的,上级机关应当责令其纠正或者撤销。 (五)上级机关向受双重领导的下级机关行文,必要时抄送该下级机关的另一个上级机关。 第十七条 同级党政机关、党政机关与其他同级机关必要时可以联合行文。属于党委、政府各自职权范围内的工作,不得联合行文。 党委、政府的部门依据职权可以相互行文。 部门内设机构除办公厅(室)外不得对外正式行文。 第五章 公文拟制 第十八条 公文拟制包括公文的起草、审核、签发等程序。 第十九条 公文起草应当做到: (一)符合党的理论路线方针政策和国家法律法规,完整准确体现发文机关意图,并同现行有关公文相衔接。 (二)一切从实际出发,分析问题实事求是,所提政策措施和办法切实可行。 (三)内容简洁,主题突出,观点鲜明,结构严谨,表述准确,文字精练。 (四)文种正确,格式规范。 (五)深入调查研究,充分进行论证,广泛听取意见。 (六)公文涉及其他地区或者部门职权范围内的事项,起草单位必须征求相关地区或者部门意见,力求达成一致。 (七)机关负责人应当主持、指导重要公文起草工作。 第二十条 公文文稿签发前,应当由发文机关办公厅(室)进行审核。审核的重点是: (一)行文理由是否充分,行文依据是否准确。 (二)内容是否符合党的理论路线方针政策和国家法律法规;是否完整准确体现发文机关意图;是否同现行有关公文相衔接;所提政策措施和办法是否切实可行。 (三)涉及有关地区或者部门职权范围内的事项是否经过充分协商并达成一致意见。 (四)文种是否正确,格式是否规范;人名、地名、时间、数字、段落顺序、引文等是否准确;文字、数字、计量单位和标点符号等用法是否规范。 (五)其他内容是否符合公文起草的有关要求。 需要发文机关审议的重要公文文稿,审议前由发文机关办公厅(室)进行初核。 第二十一条 经审核不宜发文的公文文稿,应当退回起草单位并说明理由;符合发文条件但内容需作进一步研究和修改的,由起草单位修改后重新报送。 第二十二条 公文应当经本机关负责人审批签发。 重要公文和上行文由机关主要负责人签发。 党委、政府的办公厅(室)根据党委、政府授权制发的公文,由受权机关主要负责人签发或者按照有关规定签发。 签发人签发公文,应当签署意见、姓名和完整日期;圈阅或者签名的,视为同意。 联合发文由所有联署机关的负责人会签。 第六章 公文办理 第二十三条 公文办理包括收文办理、发文办理和整理归档。 第二十四条 收文办理主要程序是: (一)签收。对收到的公文应当逐件清点,核对无误后签字或者盖章,并注明签收时间。 (二)登记。对公文的主要信息和办理情况应当详细记载。 (三)初审。对收到的公文应当进行初审。初审的重点是:是否应当由本机关办理,是否符合行文规则,文种、格式是否符合要求,涉及其他地区或者部门职权范围内的事项是否已经协商、会签,是否符合公文起草的其他要求。经初审不符合规定的公文,应当及时退回来文单位并说明理由。 (四)承办。阅知性公文应当根据公文内容、要求和工作需要确定范围后分送。批办性公文应当提出拟办意见报本机关负责人批示或者转有关部门办理;需要两个以上部门办理的,应当明确主办部门。紧急公文应当明确办理时限。承办部门对交办的公文应当及时办理,有明确办理时限要求的应当在规定时限内办理完毕。 (五)传阅。根据领导批示和工作需要将公文及时送传阅对象阅知或者批示。办理公文传阅应当随时掌握公文去向,不得漏传、误传、延误。 (六)催办。及时了解掌握公文的办理进展情况,督促承办部门按期办结。紧急公文或者重要公文应当由专人负责催办。 (七)答复。公文的办理结果应当及时答复来文单位,并根据需要告知相关单位。 第二十五条 发文办理主要程序是: (一)复核。已经发文机关负责人签批的公文,印发前应当对公文的审批手续、内容、文种、格式等进行复核;需作实质性修改的,应当报原签批人复审。 (二)登记。对复核后的公文,应当确定发文字号、分送范围和印制份数并详细记载。 (三)印制。公文印制必须确保质量和时效。涉密公文应当在符合保密要求的场所印制。 (四)核发。公文印制完毕,应当对公文的文字、格式和印刷质量进行检查后分发。 第二十六条 涉密公文应当通过机要交通、邮政机要通信、城市机要文件交换站或者收发件机关机要收发人员进行传递,通过密码电报或者符合国家保密规定的计算机信息系统进行传输。 第二十七条 需要归档的公文及有关材料,应当根据有关档案法律法规以及机关档案管理规定,及时收集齐全、整理归档。两个以上机关联合办理的公文,原件由主办机关归档,相关机关保存复制件。机关负责人兼任其他机关职务的,在履行所兼职务过程中形成的公文,由其兼职机关归档。 第七章 公文管理 第二十八条 各级党政机关应当建立健全本机关公文管理制度,确保管理严格规范,充分发挥公文效用。 第二十九条 党政机关公文由文秘部门或者专人统一管理。设立党委(党组)的县级以上单位应当建立机要保密室和机要阅文室,并按照有关保密规定配备工作人员和必要的安全保密设施设备。 第三十条 公文确定密级前,应当按照拟定的密级先行采取保密措施。确定密级后,应当按照所定密级严格管理。绝密级公文应当由专人管理。 公文的密级需要变更或者解除的,由原确定密级的机关或者其上级机关决定。 第三十一条 公文的印发传达范围应当按照发文机关的要求执行;需要变更的,应当经发文机关批准。 涉密公文公开发布前应当履行解密程序。公开发布的时间、形式和渠道,由发文机关确定。 经批准公开发布的公文,同发文机关正式印发的公文具有同等效力。 第三十二条 复制、汇编机密级、秘密级公文,应当符合有关规定并经本机关负责人批准。绝密级公文一般不得复制、汇编,确有工作需要的,应当经发文机关或者其上级机关批准。复制、汇编的公文视同原件管理。 复制件应当加盖复制机关戳记。翻印件应当注明翻印的机关名称、日期。汇编本的密级按照编入公文的最高密级标注。 第三十三条 公文的撤销和废止,由发文机关、上级机关或者权力机关根据职权范围和有关法律法规决定。公文被撤销的,视为自始无效;公文被废止的,视为自废止之日起失效。 第三十四条 涉密公文应当按照发文机关的要求和有关规定进行清退或者销毁。 第三十五条 不具备归档和保存价值的公文,经批准后可以销毁。销毁涉密公文必须严格按照有关规定履行审批登记手续,确保不丢失、不漏销。个人不得私自销毁、留存涉密公文。 第三十六条 机关合并时,全部公文应当随之合并管理;机关撤销时,需要归档的公文经整理后按照有关规定移交档案管理部门。 工作人员离岗离职时,所在机关应当督促其将暂存、借用的公文按照有关规定移交、清退。 第三十七条 新设立的机关应当向本级党委、政府的办公厅(室)提出发文立户申请。经审查符合条件的,列为发文单位,机关合并或者撤销时,相应进行调整。 第八章 附 则 第三十八条 党政机关公文含电子公文。电子公文处理工作的具体办法另行制定。 第三十九条 法规、规章方面的公文,依照有关规定处理。外事方面的公文,依照外事主管部门的有关规定处理。 第四十条 其他机关和单位的公文处理工作,可以参照本条例执行。 第四十一条 本条例由中共中央办公厅、国务院办公厅负责解释。 第四十二条 本条例自2012年7月1日起施行。1996年5月3日中共中央办公厅发布的《中国共产党机关公文处理条例》和2000年8月24日国务院发布的《国家行政机关公文处理办法》停止执行。
好党课网提供《党政机关公文处理工作条例》模板供会员免费下载,作品格式为DOC。更多精彩公文范文素材,尽在好党课网。
标签:《党政机关公文处理工作条例》,《党政机关公文处理工作条例》
标签:《党政机关公文处理工作条例》,《党政机关公文处理工作条例》
本网站所有作品均是用户自行上传分享,仅供网友学习交流。若您的权利被侵害,请联系客服。
- 编号 11556351
- 大小 39.002KB
- 页数 共5页
- 软件 Word 查看教程
按
+
收藏好党课网
节省您50%的设计时间
好党课网仅对作品中独创性部分享有权利。对作品中含有的国旗、国徽等政治图案不享有权利,仅作为作品整体效果的示例展示,禁止商用。另外您必须遵循相关法律法规规定的使用范围和使用方式,禁止以任何形式歪曲、篡改。


